WARNING:
JavaScript is turned OFF. None of the links on this concept map will
work until it is reactivated.
If you need help turning JavaScript On, click here.
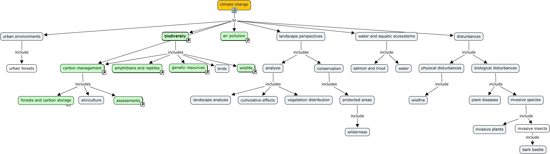
This Concept Map, created with IHMC CmapTools, has information related to: Climate Change Resource Center Top Level, protected areas include wilderness, forests ???? forests and carbon storage, analysis includes cumulative effects, carbon management includes assessments, analysis includes vegetation distribution, water and aquatic ecosystems include salmon and trout, biodiversity includes birds, biological disturbances include plant diseases, climate change bt disturbances, carbon management includes silviculture, biodiversity includes amphibians and reptiles, wildlife ???? wildlife, urban environments include urban forests, conservation includes protected areas, landscape perspectives includes conservation, assessments ???? assessments, genetic resources ???? genetic resources, climate change bt urban environments, invasive species include invasive plants, biodiversity includes carbon management