WARNING:
JavaScript is turned OFF. None of the links on this concept map will
work until it is reactivated.
If you need help turning JavaScript On, click here.
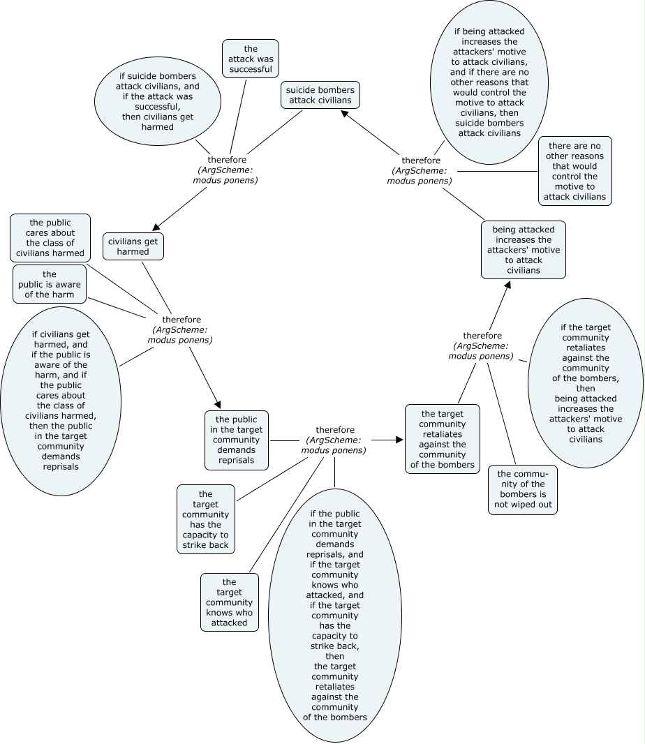
This Concept Map, created with IHMC CmapTools, has information related to: causal-loop-LAM-map-revised, civilians get harmed therefore (ArgScheme: modus ponens) the public in the target community demands reprisals, the public in the target community demands reprisals therefore (ArgScheme: modus ponens) the target community retaliates against the community of the bombers, if suicide bombers attack civilians, and if the attack was successful, then civilians get harmed therefore (ArgScheme: modus ponens) civilians get harmed, suicide bombers attack civilians therefore (ArgScheme: modus ponens) civilians get harmed, the commu- nity of the bombers is not wiped out therefore (ArgScheme: modus ponens) being attacked increases the attackers' motive to attack civilians, if the public in the target community demands reprisals, and if the target community knows who attacked, and if the target community has the capacity to strike back, then the target community retaliates against the community of the bombers therefore (ArgScheme: modus ponens) the target community retaliates against the community of the bombers, there are no other reasons that would control the motive to attack civilians therefore (ArgScheme: modus ponens) suicide bombers attack civilians, the target community retaliates against the community of the bombers therefore (ArgScheme: modus ponens) being attacked increases the attackers' motive to attack civilians, the public cares about the class of civilians harmed therefore (ArgScheme: modus ponens) the public in the target community demands reprisals, being attacked increases the attackers' motive to attack civilians therefore (ArgScheme: modus ponens) suicide bombers attack civilians, if being attacked increases the attackers' motive to attack civilians, and if there are no other reasons that would control the motive to attack civilians, then suicide bombers attack civilians therefore (ArgScheme: modus ponens) suicide bombers attack civilians, the attack was successful therefore (ArgScheme: modus ponens) civilians get harmed, the target community knows who attacked therefore (ArgScheme: modus ponens) the target community retaliates against the community of the bombers, if civilians get harmed, and if the public is aware of the harm, and if the public cares about the class of civilians harmed, then the public in the target community demands reprisals therefore (ArgScheme: modus ponens) the public in the target community demands reprisals, the public is aware of the harm therefore (ArgScheme: modus ponens) the public in the target community demands reprisals, if the target community retaliates against the community of the bombers, then being attacked increases the attackers' motive to attack civilians therefore (ArgScheme: modus ponens) being attacked increases the attackers' motive to attack civilians, the target community has the capacity to strike back therefore (ArgScheme: modus ponens) the target community retaliates against the community of the bombers