WARNING:
JavaScript is turned OFF. None of the links on this concept map will
work until it is reactivated.
If you need help turning JavaScript On, click here.
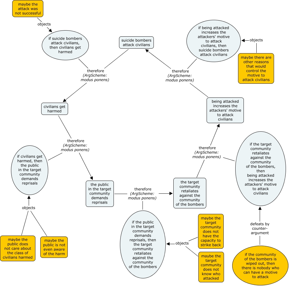
This Concept Map, created with IHMC CmapTools, has information related to: causal-loop-LAM-map-with-objections, civilians get harmed therefore (ArgScheme: modus ponens) the public in the target community demands reprisals, maybe the attack was not successful objects if suicide bombers attack civilians, then civilians get harmed, the public in the target community demands reprisals therefore (ArgScheme: modus ponens) the target community retaliates against the community of the bombers, if suicide bombers attack civilians, then civilians get harmed therefore (ArgScheme: modus ponens) civilians get harmed, maybe the target community does not know who attacked objects if the public in the target community demands reprisals, then the target community retaliates against the community of the bombers, suicide bombers attack civilians therefore (ArgScheme: modus ponens) civilians get harmed, if the public in the target community demands reprisals, then the target community retaliates against the community of the bombers therefore (ArgScheme: modus ponens) the target community retaliates against the community of the bombers, maybe there are other reasons that would control the motive to attack civilians objects if being attacked increases the attackers' motive to attack civilians, then suicide bombers attack civilians, maybe the public does not care about the class of civilians harmed objects if civilians get harmed, then the public in the target community demands reprisals, maybe the public is not even aware of the harm objects if civilians get harmed, then the public in the target community demands reprisals, the target community retaliates against the community of the bombers therefore (ArgScheme: modus ponens) being attacked increases the attackers' motive to attack civilians, being attacked increases the attackers' motive to attack civilians therefore (ArgScheme: modus ponens) suicide bombers attack civilians, if being attacked increases the attackers' motive to attack civilians, then suicide bombers attack civilians therefore (ArgScheme: modus ponens) suicide bombers attack civilians, maybe the target community does not have the capacity to strike back objects if the public in the target community demands reprisals, then the target community retaliates against the community of the bombers, if civilians get harmed, then the public in the target community demands reprisals therefore (ArgScheme: modus ponens) the public in the target community demands reprisals, if the community of the bombers is wiped out, then there is nobody who can have a motive to attack defeats by counter- argument if the target community retaliates against the community of the bombers, then being attacked increases the attackers' motive to attack civilians, if the target community retaliates against the community of the bombers, then being attacked increases the attackers' motive to attack civilians therefore (ArgScheme: modus ponens) being attacked increases the attackers' motive to attack civilians