WARNING:
JavaScript is turned OFF. None of the links on this concept map will
work until it is reactivated.
If you need help turning JavaScript On, click here.
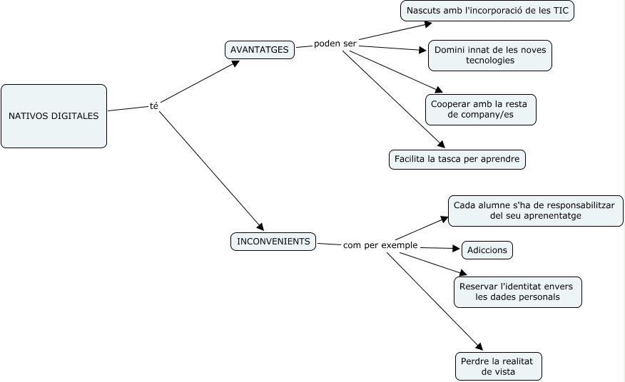
Este Cmap, tiene información relacionada con: nativos digitales, AVANTATGES poden ser Domini innat de les noves tecnologies, NATIVOS DIGITALES té INCONVENIENTS, INCONVENIENTS com per exemple Reservar l'identitat envers les dades personals, INCONVENIENTS com per exemple Perdre la realitat de vista, AVANTATGES poden ser Nascuts amb l'incorporació de les TIC, INCONVENIENTS com per exemple Adiccions, AVANTATGES poden ser Cooperar amb la resta de company/es, INCONVENIENTS com per exemple ????, AVANTATGES poden ser Facilita la tasca per aprendre, NATIVOS DIGITALES té AVANTATGES