WARNING:
JavaScript is turned OFF. None of the links on this concept map will
work until it is reactivated.
If you need help turning JavaScript On, click here.
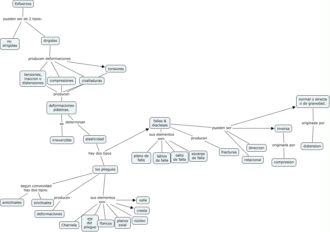
Este Cmap, tiene información relacionada con: Yanira, tensiones, traccion o distensiones producen deformaciones plásticas., fallas & diaclasas pueden ser direccion, fallas & diaclasas pueden ser rotacional, fallas & diaclasas producen fracturas, dirgidas producen deformaciones cizalladuras, inversa originada por compresion, fallas & diaclasas pueden ser inversa, los pliegues sus elementos son: Charnela, deformaciones plásticas. es irrevercible, fallas & diaclasas sus elementos son: labios de falla, Esfuerzos pueden ser de 2 tipos: dirgidas, los pliegues producen deformaciones, los pliegues sus elementos son: cresta, plasticidad hay dos tipos fallas & diaclasas, los pliegues segun convexidad hay dos tipos: anticlinales, los pliegues sus elementos son: núcleo, normal o directa o de gravedad. originada por distension, torsiones producen deformaciones plásticas., compresiones producen deformaciones plásticas., fallas & diaclasas sus elementos son: escarpe de falla