WARNING:
JavaScript is turned OFF. None of the links on this concept map will
work until it is reactivated.
If you need help turning JavaScript On, click here.
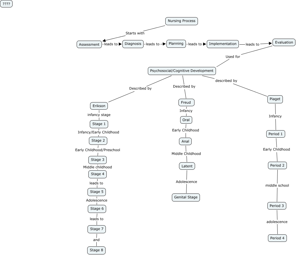
This Concept Map, created with IHMC CmapTools, has information related to: Psychosocial Cognitive Development Busch, Latent Adolescence Genital Stage, Evaluation Used for Psychosocial/Cognitive Development, Erikson infancy stage Stage 1, Stage 5 Adolescence Stage 6, Stage 2 Early Childhood/Preschool Stage 3, Nursing Process Starts with Assessment, Psychosocial/Cognitive Development Described by Freud, Period 2 middle school Period 3, Implementation leads to Evaluation, Planning leads to Implementation, Period 3 adolescence Period 4, Anal Middle Childhood Latent, Stage 1 Infancy/Early Childhood Stage 2, Psychosocial/Cognitive Development Described by Erikson, Diagnosis leads to Planning, Freud Infancy Oral, Stage 6 leads to Stage 7, Stage 7 and Stage 8, Stage 3 Middle childhood Stage 4, Piaget Infancy Period 1