WARNING:
JavaScript is turned OFF. None of the links on this concept map will
work until it is reactivated.
If you need help turning JavaScript On, click here.
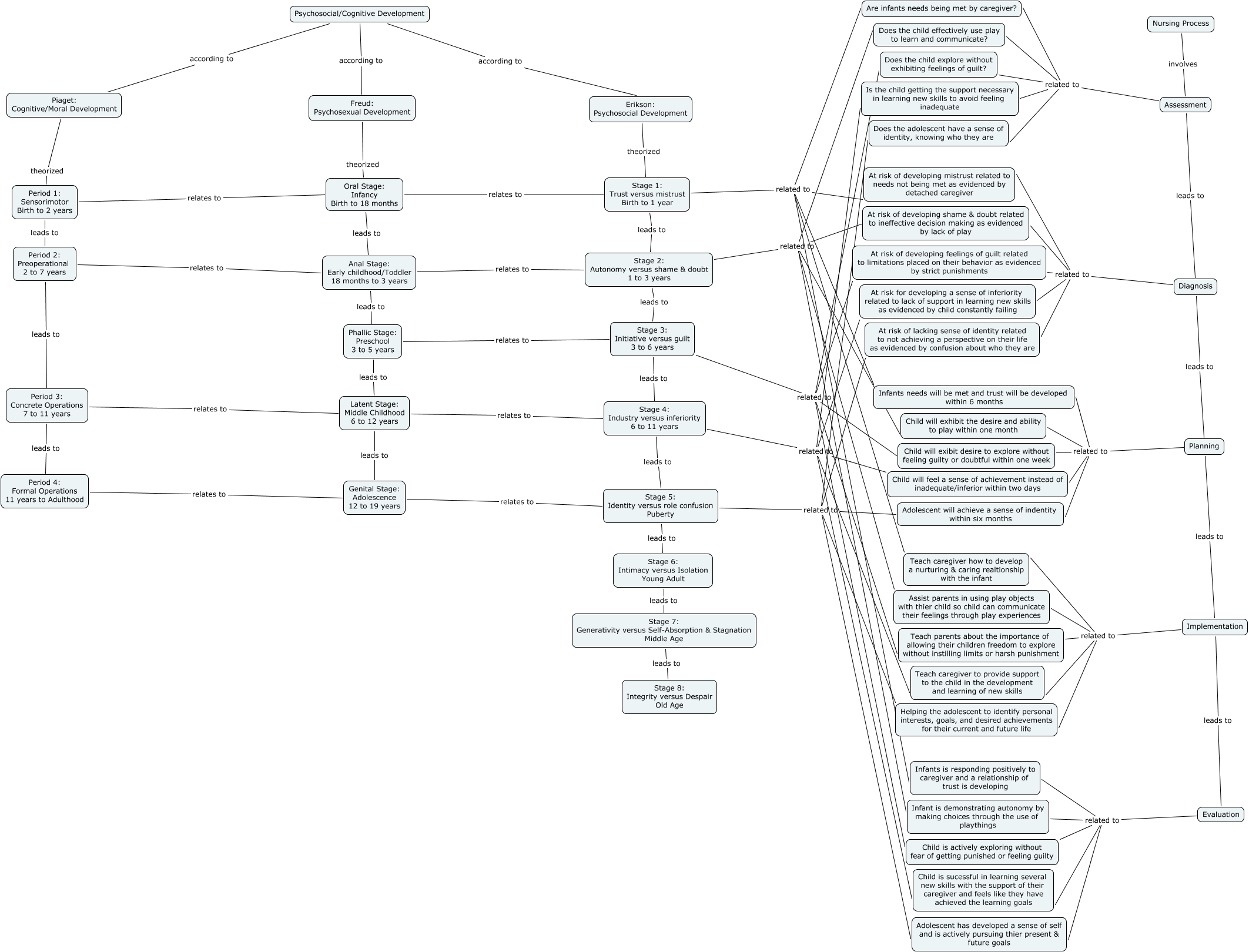
This Concept Map, created with IHMC CmapTools, has information related to: Theories-Jones, At risk of developing feelings of guilt related to limitations placed on their behavior as evidenced by strict punishments related to At risk for developing a sense of inferiority related to lack of support in learning new skills as evidenced by child constantly failing, Stage 2: Autonomy versus shame & doubt 1 to 3 years leads to Stage 3: Initiative versus guilt 3 to 6 years, Psychosocial/Cognitive Development according to Erikson: Psychosocial Development, Stage 5: Identity versus role confusion Puberty related to Helping the adolescent to identify personal interests, goals, and desired achievements for their current and future life, Anal Stage: Early childhood/Toddler 18 months to 3 years leads to Phallic Stage: Preschool 3 to 5 years, Child will exibit desire to explore without feeling guilty or doubtful within one week related to Child will exhibit the desire and ability to play within one month, Teach parents about the importance of allowing their children freedom to explore without instilling limits or harsh punishment related to Teach caregiver to provide support to the child in the development and learning of new skills, Stage 1: Trust versus mistrust Birth to 1 year related to Are infants needs being met by caregiver?, Stage 4: Industry versus inferiority 6 to 11 years related to Is the child getting the support necessary in learning new skills to avoid feeling inadequate, Does the child explore without exhibiting feelings of guilt? related to Is the child getting the support necessary in learning new skills to avoid feeling inadequate, At risk of developing feelings of guilt related to limitations placed on their behavior as evidenced by strict punishments related to Diagnosis, Stage 3: Initiative versus guilt 3 to 6 years leads to Stage 4: Industry versus inferiority 6 to 11 years, Stage 5: Identity versus role confusion Puberty related to Adolescent has developed a sense of self and is actively pursuing thier present & future goals, Stage 5: Identity versus role confusion Puberty leads to Stage 6: Intimacy versus Isolation Young Adult, Period 3: Concrete Operations 7 to 11 years relates to Latent Stage: Middle Childhood 6 to 12 years, Stage 4: Industry versus inferiority 6 to 11 years related to Child is sucessful in learning several new skills with the support of their caregiver and feels like they have achieved the learning goals, At risk of developing feelings of guilt related to limitations placed on their behavior as evidenced by strict punishments related to At risk of developing mistrust related to needs not being met as evidenced by detached caregiver, Evaluation related to Infants is responding positively to caregiver and a relationship of trust is developing, Child will exibit desire to explore without feeling guilty or doubtful within one week related to Child will feel a sense of achievement instead of inadequate/inferior within two days, Stage 2: Autonomy versus shame & doubt 1 to 3 years related to Does the child effectively use play to learn and communicate?