WARNING:
JavaScript is turned OFF. None of the links on this concept map will
work until it is reactivated.
If you need help turning JavaScript On, click here.
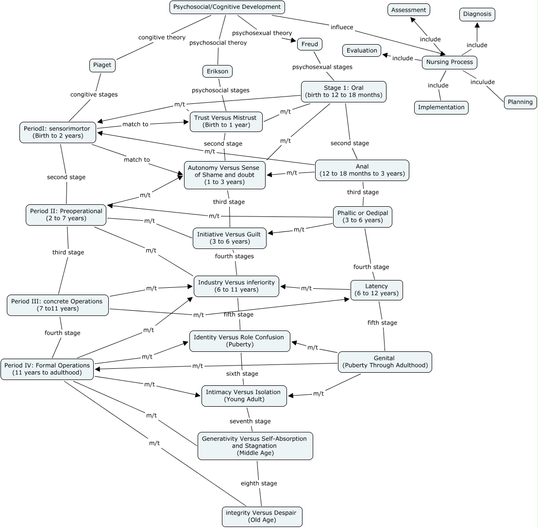
This Concept Map, created with IHMC CmapTools, has information related to: DevelopmentalParkingLot[2].cmap, Stage 1: Oral (birth to 12 to 18 months) second stage Anal (12 to 18 months to 3 years), Nursing Process include Implementation, Genital (Puberty Through Adulthood) m/t Identity Versus Role Confusion (Puberty), Industry Versus inferiority (6 to 11 years) fifth stage Identity Versus Role Confusion (Puberty), Stage 1: Oral (birth to 12 to 18 months) m/t Autonomy Versus Sense of Shame and doubt (1 to 3 years), Psychosocial/Cognitive Development psychosocial theroy Erikson, Period II: Preoperational (2 to 7 years) third stage Period III: concrete Operations (7 to11 years), Stage 1: Oral (birth to 12 to 18 months) m/t Trust Versus Mistrust (Birth to 1 year), Genital (Puberty Through Adulthood) m/t Period IV: Formal Operations (11 years to adulthood), Stage 1: Oral (birth to 12 to 18 months) m/t PeriodI: sensorimortor (Birth to 2 years), Period III: concrete Operations (7 to11 years) m/t Latency (6 to 12 years), Initiative Versus Guilt (3 to 6 years) fourth stages Industry Versus inferiority (6 to 11 years), PeriodI: sensorimortor (Birth to 2 years) match to Autonomy Versus Sense of Shame and doubt (1 to 3 years), Latency (6 to 12 years) m/t Industry Versus inferiority (6 to 11 years), Period IV: Formal Operations (11 years to adulthood) m/t Identity Versus Role Confusion (Puberty), Period II: Preoperational (2 to 7 years) m/t Industry Versus inferiority (6 to 11 years), Anal (12 to 18 months to 3 years) m/t PeriodI: sensorimortor (Birth to 2 years), Phallic or Oedipal (3 to 6 years) m/t Initiative Versus Guilt (3 to 6 years), Period III: concrete Operations (7 to11 years) m/t Industry Versus inferiority (6 to 11 years), Phallic or Oedipal (3 to 6 years) m/t Period II: Preoperational (2 to 7 years)