WARNING:
JavaScript is turned OFF. None of the links on this concept map will
work until it is reactivated.
If you need help turning JavaScript On, click here.
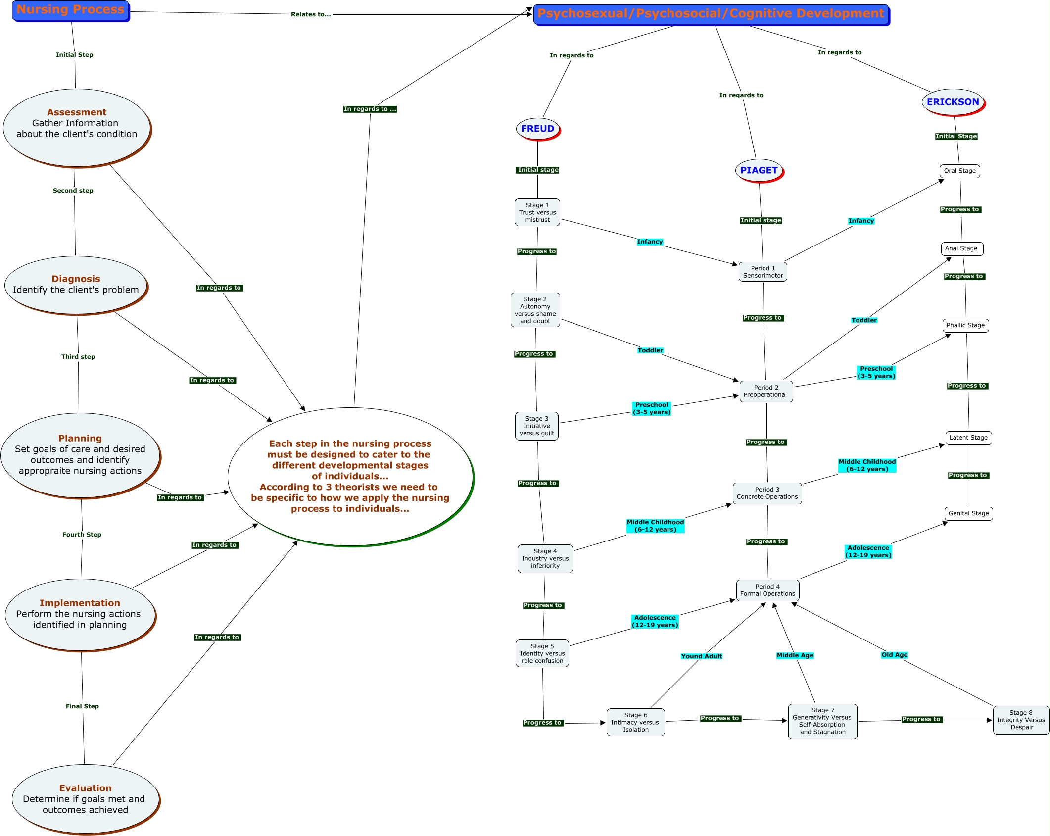
This Concept Map, created with IHMC CmapTools, has information related to: Developmental - Hermano, Lawrence.cmap, Planning Set goals of care and desired outcomes and identify appropraite nursing actions In regards to Each step in the nursing process must be designed to cater to the different developmental stages of individuals... According to 3 theorists we need to be specific to how we apply the nursing process to individuals..., Stage 2 Autonomy versus shame and doubt Progress to Stage 3 Initiative versus guilt, FREUD Initial stage Stage 1 Trust versus mistrust, ERICKSON Initial Stage Oral Stage, Implementation Perform the nursing actions identified in planning In regards to Each step in the nursing process must be designed to cater to the different developmental stages of individuals... According to 3 theorists we need to be specific to how we apply the nursing process to individuals..., Oral Stage Progress to Anal Stage, Psychosexual/Psychosocial/Cognitive Development In regards to ERICKSON, Period 4 Formal Operations Adolescence (12-19 years) Genital Stage, Latent Stage Progress to Genital Stage, Planning Set goals of care and desired outcomes and identify appropraite nursing actions Fourth Step Implementation Perform the nursing actions identified in planning, Period 2 Preoperational Preschool (3-5 years) Phallic Stage, Assessment Gather Information about the client's condition Second step Diagnosis Identify the client's problem, Nursing Process Initial Step Assessment Gather Information about the client's condition, Stage 5 Identity versus role confusion Progress to Stage 6 Intimacy versus Isolation, Evaluation Determine if goals met and outcomes achieved In regards to Each step in the nursing process must be designed to cater to the different developmental stages of individuals... According to 3 theorists we need to be specific to how we apply the nursing process to individuals..., Implementation Perform the nursing actions identified in planning Final Step Evaluation Determine if goals met and outcomes achieved, Psychosexual/Psychosocial/Cognitive Development In regards to FREUD, Period 2 Preoperational Progress to Period 3 Concrete Operations, Diagnosis Identify the client's problem Third step Planning Set goals of care and desired outcomes and identify appropraite nursing actions, Stage 7 Generativity Versus Self-Absorption and Stagnation Middle Age Period 4 Formal Operations