WARNING:
JavaScript is turned OFF. None of the links on this concept map will
work until it is reactivated.
If you need help turning JavaScript On, click here.
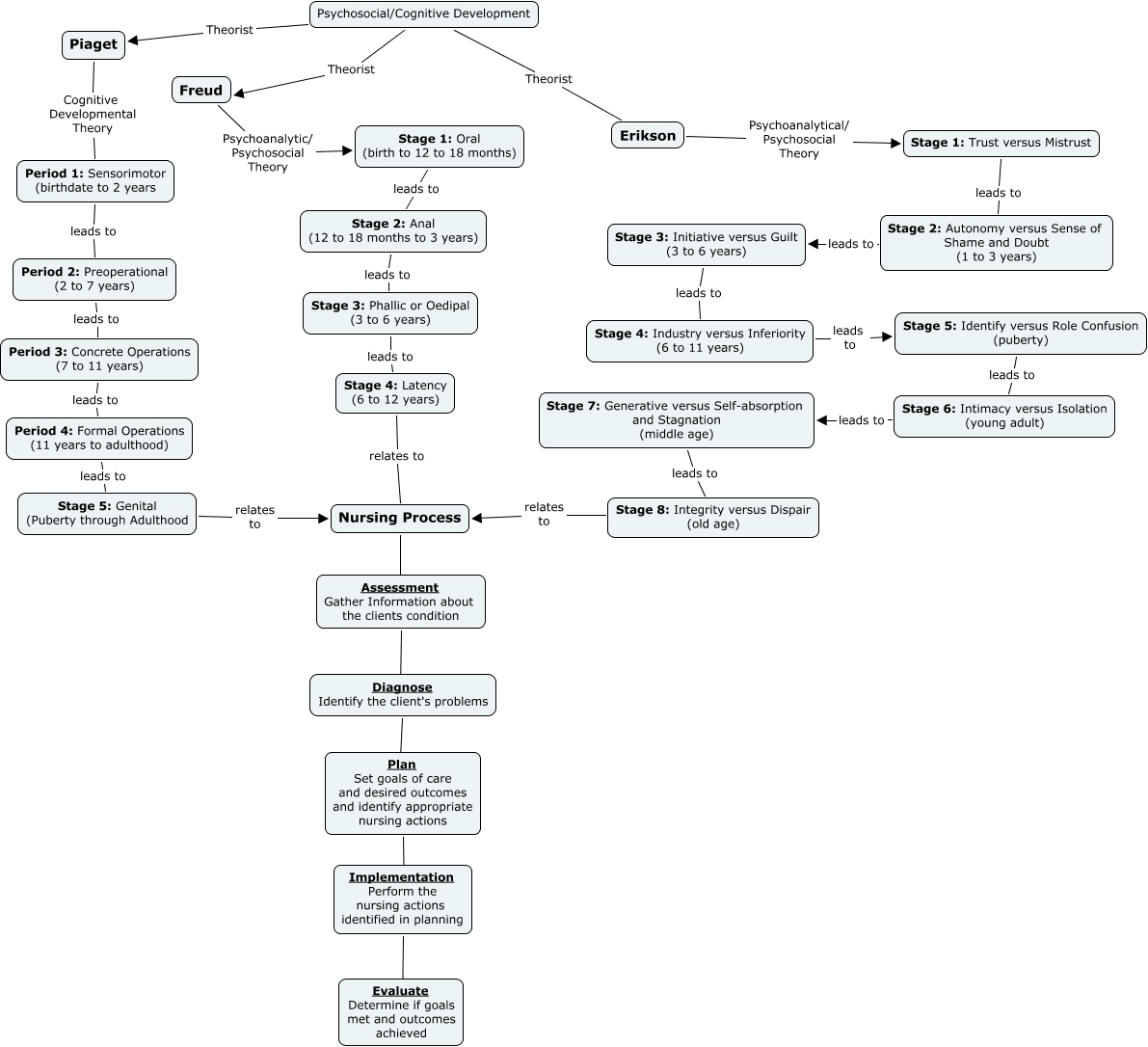
This Concept Map, created with IHMC CmapTools, has information related to: Development.Parking.Lot.CMAP, Implementation Perform the nursing actions identified in planning ???? Evaluate Determine if goals met and outcomes achieved, Assessment Gather Information about the clients condition ???? Diagnose Identify the client's problems, Stage 6: Intimacy versus Isolation (young adult) leads to Stage 7: Generative versus Self-absorption and Stagnation (middle age), Stage 4: Industry versus Inferiority (6 to 11 years) leads to Stage 5: Identify versus Role Confusion (puberty), Stage 3: Phallic or Oedipal (3 to 6 years) leads to Stage 4: Latency (6 to 12 years), Stage 8: Integrity versus Dispair (old age) relates to Nursing Process, Stage 1: Trust versus Mistrust leads to Stage 2: Autonomy versus Sense of Shame and Doubt (1 to 3 years), Period 3: Concrete Operations (7 to 11 years) leads to Period 4: Formal Operations (11 years to adulthood), Period 1: Sensorimotor (birthdate to 2 years leads to Period 2: Preoperational (2 to 7 years), Stage 4: Latency (6 to 12 years) relates to Nursing Process, Nursing Process ???? Assessment Gather Information about the clients condition, Stage 3: Initiative versus Guilt (3 to 6 years) leads to Stage 4: Industry versus Inferiority (6 to 11 years), Period 4: Formal Operations (11 years to adulthood) leads to Stage 5: Genital (Puberty through Adulthood, Plan Set goals of care and desired outcomes and identify appropriate nursing actions ???? Implementation Perform the nursing actions identified in planning, Stage 5: Identify versus Role Confusion (puberty) leads to Stage 6: Intimacy versus Isolation (young adult), Psychosocial/Cognitive Development Theorist Erikson, Diagnose Identify the client's problems ???? Plan Set goals of care and desired outcomes and identify appropriate nursing actions, Stage 1: Oral (birth to 12 to 18 months) leads to Stage 2: Anal (12 to 18 months to 3 years), Period 2: Preoperational (2 to 7 years) leads to Period 3: Concrete Operations (7 to 11 years), Freud Psychoanalytic/ Psychosocial Theory Stage 1: Oral (birth to 12 to 18 months)