WARNING:
JavaScript is turned OFF. None of the links on this concept map will
work until it is reactivated.
If you need help turning JavaScript On, click here.
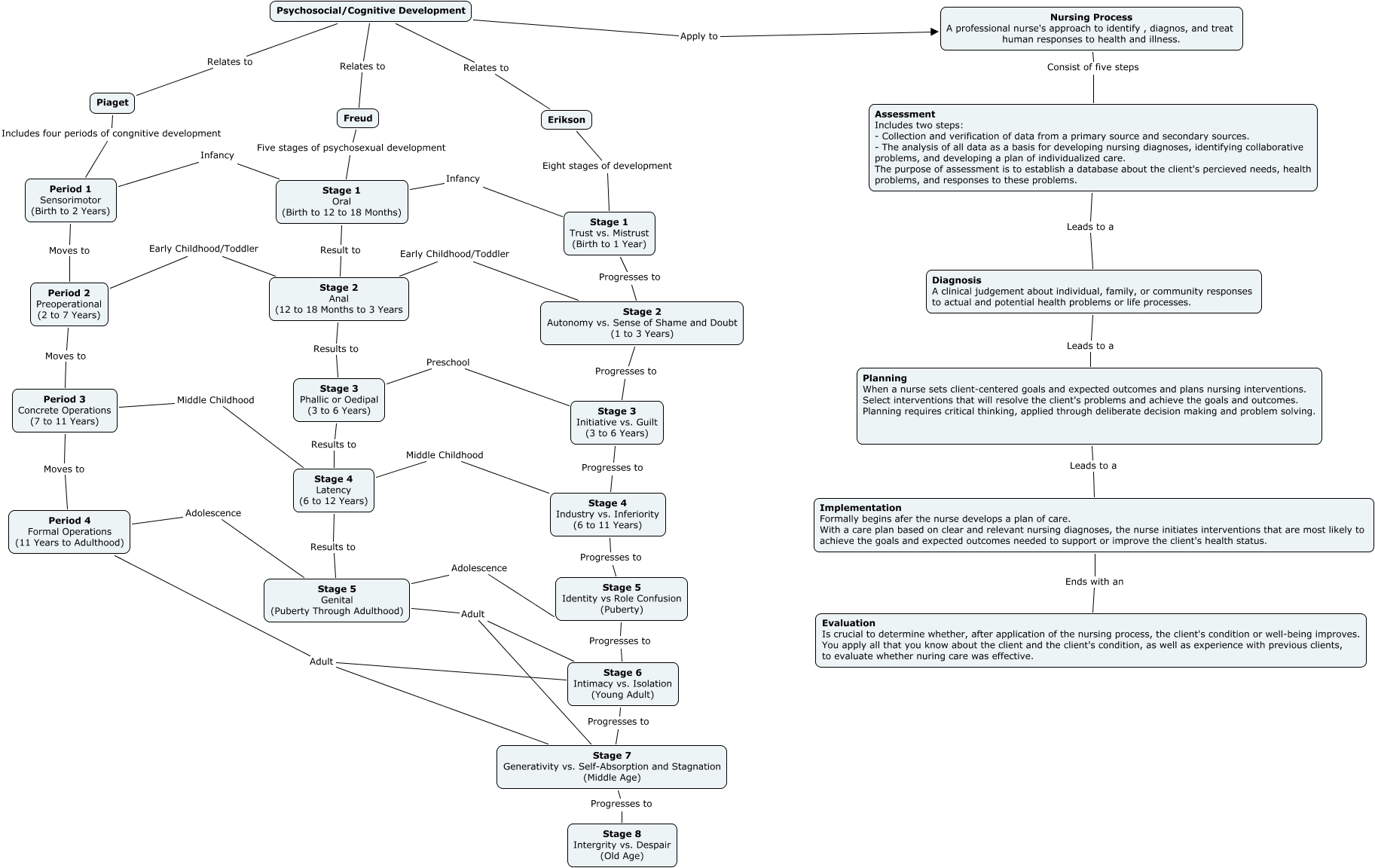
This Concept Map, created with IHMC CmapTools, has information related to: Developmental Parking Lot-1.cmap, Period 3 Concrete Operations (7 to 11 Years) Middle Childhood Stage 4 Latency (6 to 12 Years), Psychosocial/Cognitive Development Relates to Erikson, Period 2 Preoperational (2 to 7 Years) Early Childhood/Toddler Stage 2 Anal (12 to 18 Months to 3 Years, Stage 4 Latency (6 to 12 Years) Middle Childhood Stage 4 Industry vs. Inferiority (6 to 11 Years), Stage 4 Latency (6 to 12 Years) Results to Stage 5 Genital (Puberty Through Adulthood), Assessment Includes two steps: - Collection and verification of data from a primary source and secondary sources. - The analysis of all data as a basis for developing nursing diagnoses, identifying collaborative problems, and developing a plan of individualized care. The purpose of assessment is to establish a database about the client's percieved needs, health problems, and responses to these problems. Leads to a Diagnosis A clinical judgement about individual, family, or community responses to actual and potential health problems or life processes., Stage 1 Trust vs. Mistrust (Birth to 1 Year) Progresses to Stage 2 Autonomy vs. Sense of Shame and Doubt (1 to 3 Years), Period 1 Sensorimotor (Birth to 2 Years) Moves to Period 2 Preoperational (2 to 7 Years), Freud Five stages of psychosexual development Stage 1 Oral (Birth to 12 to 18 Months), Erikson Eight stages of development Stage 1 Trust vs. Mistrust (Birth to 1 Year), Stage 1 Oral (Birth to 12 to 18 Months) Infancy Stage 1 Trust vs. Mistrust (Birth to 1 Year), Stage 5 Identity vs Role Confusion (Puberty) Progresses to Stage 6 Intimacy vs. Isolation (Young Adult), Stage 6 Intimacy vs. Isolation (Young Adult) Adult Stage 7 Generativity vs. Self-Absorption and Stagnation (Middle Age), Period 4 Formal Operations (11 Years to Adulthood) Adolescence Stage 5 Genital (Puberty Through Adulthood), Stage 7 Generativity vs. Self-Absorption and Stagnation (Middle Age) Progresses to Stage 8 Intergrity vs. Despair (Old Age), Stage 1 Oral (Birth to 12 to 18 Months) Result to Stage 2 Anal (12 to 18 Months to 3 Years, Psychosocial/Cognitive Development Apply to Nursing Process A professional nurse's approach to identify , diagnos, and treat human responses to health and illness., Stage 5 Genital (Puberty Through Adulthood) Adult Stage 6 Intimacy vs. Isolation (Young Adult), Piaget Includes four periods of congnitive development Period 1 Sensorimotor (Birth to 2 Years), Period 2 Preoperational (2 to 7 Years) Moves to Period 3 Concrete Operations (7 to 11 Years)