WARNING:
JavaScript is turned OFF. None of the links on this concept map will
work until it is reactivated.
If you need help turning JavaScript On, click here.
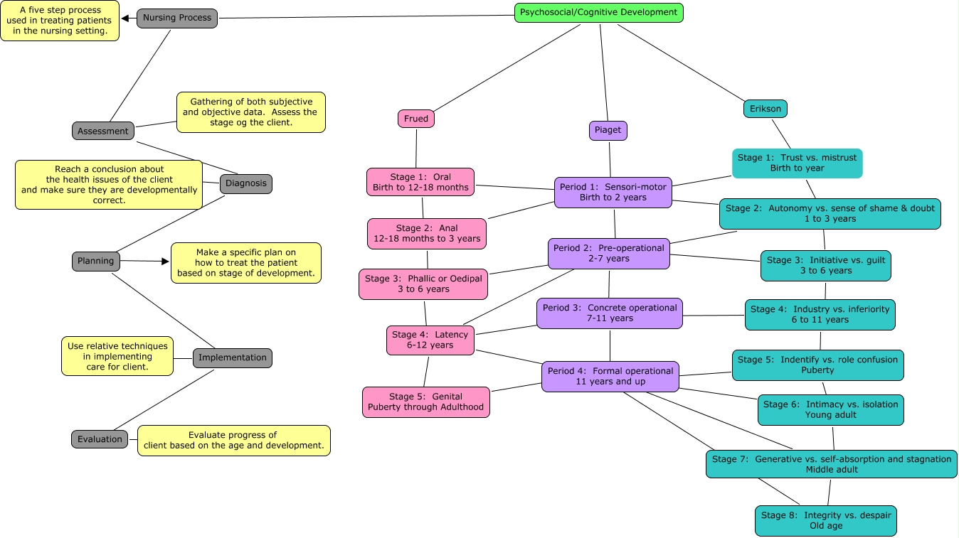
This Concept Map, created with IHMC CmapTools, has information related to: pendleton, development, Stage 2: Anal 12-18 months to 3 years ???? Period 1: Sensori-motor Birth to 2 years, Stage 1: Trust vs. mistrust Birth to year ???? Stage 3: Initiative vs. guilt 3 to 6 years, Stage 7: Generative vs. self-absorption and stagnation Middle adult ???? Period 4: Formal operational 11 years and up, Stage 1: Trust vs. mistrust Birth to year ???? Period 1: Sensori-motor Birth to 2 years, Stage 4: Latency 6-12 years ???? Period 2: Pre-operational 2-7 years, Stage 6: Intimacy vs. isolation Young adult ???? Stage 7: Generative vs. self-absorption and stagnation Middle adult, Stage 4: Latency 6-12 years ???? Stage 5: Genital Puberty through Adulthood, Evaluation ???? Evaluate progress of client based on the age and development., Stage 3: Phallic or Oedipal 3 to 6 years ???? Period 2: Pre-operational 2-7 years, Implementation ???? Evaluation, Period 2: Pre-operational 2-7 years ???? Period 3: Concrete operational 7-11 years, Implementation ???? Use relative techniques in implementing care for client., Diagnosis ???? Planning, Psychosocial/Cognitive Development ???? Erikson, Period 3: Concrete operational 7-11 years ???? Period 4: Formal operational 11 years and up, Diagnosis ???? Reach a conclusion about the health issues of the client and make sure they are developmentally correct., Stage 7: Generative vs. self-absorption and stagnation Middle adult ???? Stage 8: Integrity vs. despair Old age, Stage 6: Intimacy vs. isolation Young adult ???? Period 4: Formal operational 11 years and up, Psychosocial/Cognitive Development ???? Frued, Stage 2: Autonomy vs. sense of shame & doubt 1 to 3 years ???? Period 2: Pre-operational 2-7 years