WARNING:
JavaScript is turned OFF. None of the links on this concept map will
work until it is reactivated.
If you need help turning JavaScript On, click here.
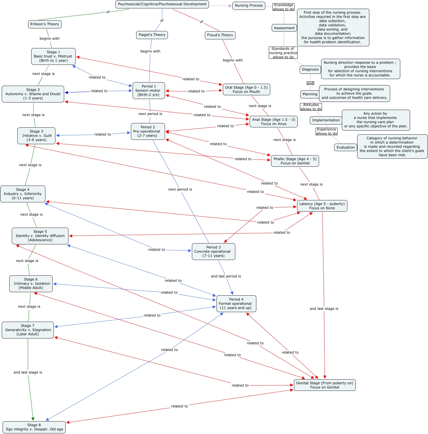
This Concept Map, created with IHMC CmapTools, has information related to: Developmental Parking Lot, Freud's Theory begins with Oral Stage (Age 0 - 1.5) Focus on Mouth, Period 1 Sensori-motor (Birth-2 yrs) next period is Period 2 Pre-operational (2-7 years), Erikson's Theory begins with Stage 1 Basic trust v. Mistrust (Birth to 1 year), Piaget's Theory begins with Period 1 Sensori-motor (Birth-2 yrs), Planning Attitudes allows to do Implementation, Psychosocial/Cognitive/Psychosexual Development of Piaget's Theory, Diagnosis and Planning, Implementation Experience allows to do Evaluation, Assessment Standards of nursing practice allows to do Diagnosis, Period 2 Pre-operational (2-7 years) next period is Period 3 Concrete operational (7-11 years), Period 3 Concrete operational (7-11 years) and last period is Period 4 Formal operational (11 years and up), Stage 2 Autonomy v. Shame and Doubt (1-3 years) next stage is Stage 3 Initiative v. Guilt (3-6 years), Stage 5 Identity v. Identity diffusion (Adolescence) next stage is Stage 6 Intimacy v. Isolation (Middle Adult), Stage 3 Initiative v. Guilt (3-6 years) next stage is Stage 4 Industry v. Inferiority (6-11 years), Oral Stage (Age 0 - 1.5) Focus on Mouth next stage is Anal Stage (Age 1.5 - 3) Focus on Anus, Psychosocial/Cognitive/Psychosexual Development of Freud's Theory, Stage 6 Intimacy v. Isolation (Middle Adult) next stage is Stage 7 Generativity v. Stagnation (Later Adult), Latency (Age 5 - puberty) Focus on None and last stage is Genital Stage (From puberty on) Focus on Genital, Psychosocial/Cognitive/Psychosexual Development of Erikson's Theory, Anal Stage (Age 1.5 - 3) Focus on Anus next stage is Phallic Stage (Age 4 - 5) Focus on Genital