WARNING:
JavaScript is turned OFF. None of the links on this concept map will
work until it is reactivated.
If you need help turning JavaScript On, click here.
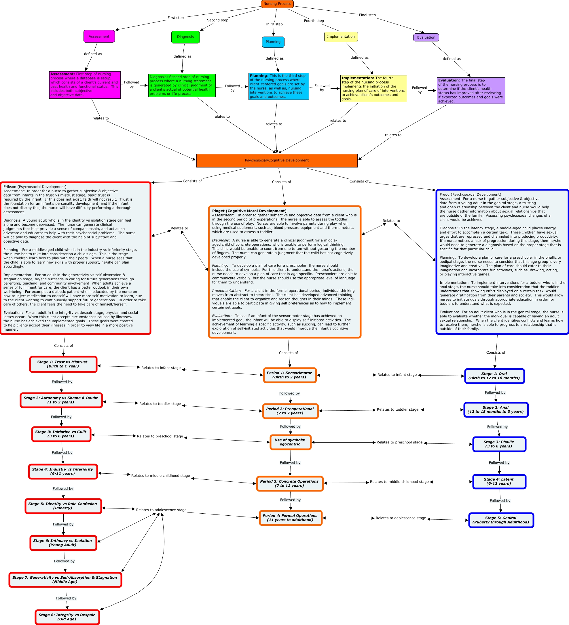
This Concept Map, created with IHMC CmapTools, has information related to: Developmental Parking Lot, Wong, V, Use of symbols; egocentric Relates to preschool stage Stage 3: Phallic (3 to 6 years), Stage 7: Generativity vs Self-Absorption & Stagnation (Middle Age) Followed by Stage 8: Integrity vs Despair (Old Age), Stage 1: Trust vs Mistrust (Birth to 1 Year) Relates to infant stage Period 1: Sensorimotor (Birth to 2 years), Stage 4: Industry vs Inferiority (6-11 years) Relates to middle childhood stage Period 3: Concrete Operations (7 to 11 years), Use of symbols; egocentric Followed by Period 3: Concrete Operations (7 to 11 years), Period 1: Sensorimotor (Birth to 2 years) Followed by Period 2: Preoperational (2 to 7 years), Stage 3: Initiative vs Guilt (3 to 6 years) Followed by Stage 4: Industry vs Inferiority (6-11 years), Stage 5: Identity vs Role Confusion (Puberty) Relates to adolescence stage Stage 6: Intimacy vs Isolation (Young Adult), Nursing Process Second step Diagnosis, Planning: This is the third step of the nursing process where client-centered goals are set by the nurse, as well as, nursing interventions to achieve these goals and outcomes. relates to Psychosocial/Cognitive Development, Diagnosis: Second step of nursing process where a nursing statement is generated by clinical judgment of a client's actual of potential health problems or life process. Followed by Planning: This is the third step of the nursing process where client-centered goals are set by the nurse, as well as, nursing interventions to achieve these goals and outcomes., Implementation: The fourth step of the nursing process implements the initiation of the nursing plan of care of interventions to achieve client's outcomes and goals. relates to Psychosocial/Cognitive Development, Stage 4: Industry vs Inferiority (6-11 years) Followed by Stage 5: Identity vs Role Confusion (Puberty), Stage 5: Identity vs Role Confusion (Puberty) Relates to adolescence stage Stage 8: Integrity vs Despair (Old Age), Period 4: Formal Operations (11 years to adulthood) Relates to adolescence stage Stage 5: Genital (Puberty through Adulthood), Stage 2: Anal (12 to 18 months to 3 years) Followed by Stage 3: Phallic (3 to 6 years), Erikson (Psychosocial Development) Assessment: In order for a nurse to gather subjective & objective data from infants in the trust vs mistrust stage, basic trust is required by the infant. If this does not exist, faith will not result. Trust is the foundation for an infant's personality development, and if the infant does not display this, the nurse will have difficulty performing a thorough assessment. Diagnosis: A young adult who is in the identity vs isolation stage can feel alone and become depressed. The nurse can generate clinical judgments that help provide a sense of companionship, and act as an advocate and educator to help with their psychosocial problems. The nurse will be able to diagnose the client with the help of subjective and objective data. Planning: For a middle-aged child who is in the industry vs inferiority stage, the nurse has to take into consideration a child's age. This is the stage when children learn how to play with their peers. When a nurse sees that the child is able to learn new skills with proper support, he/she can plan accordingly. Implementation: For an adult in the generativity vs self-absorption & stagnation stage, he/she succeeds in caring for future generations through parenting, teaching, and community involvement When adults achieve a sense of fulfillment for care, the client has a better outlook in their own well-being. For example, a diabetic patient who is educated by the nurse on how to inject medication to oneself will have more self-motivation to learn, due to the client wanting to continuously support future generations. In order to take care of others, the client feels the need to take care of himself/herself. Evaluation: For an adult in the integrity vs despair stage, physical and social losses occur. When this client accepts circumstances caused by illnesses, the nurse has achieved the implemented goals. These goals were created to help clients accept their illnesses in order to view life in a more positive manner. Consists of Stage 1: Trust vs Mistrust (Birth to 1 Year), Stage 5: Identity vs Role Confusion (Puberty) Relates to adolescence stage Stage 7: Generativity vs Self-Absorption & Stagnation (Middle Age), Nursing Process Third step Planning, Assessment defined as Assessment: First step of nursing process where a database is setup, which consists of a client's current and past health and functional status. This includes both subjective and objective data.