WARNING:
JavaScript is turned OFF. None of the links on this concept map will
work until it is reactivated.
If you need help turning JavaScript On, click here.
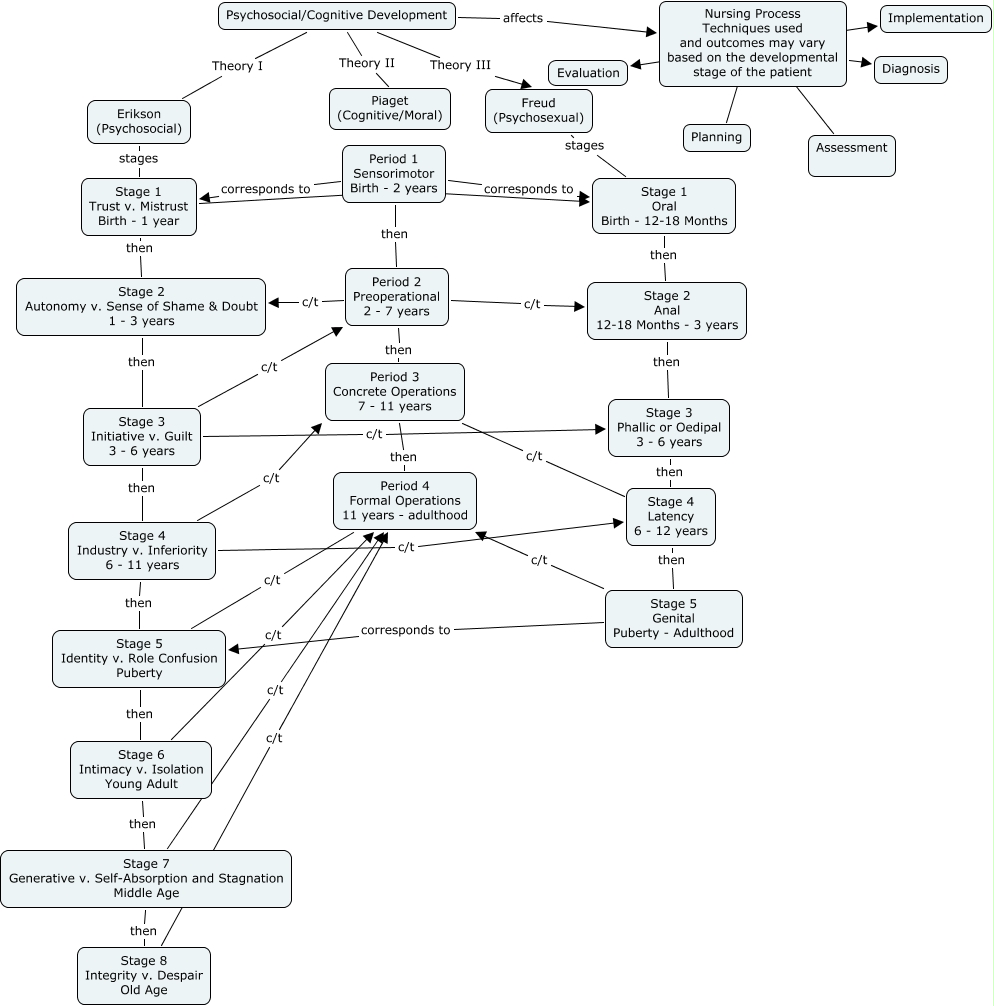
This Concept Map, created with IHMC CmapTools, has information related to: Developmental Stages, Stage 2 Autonomy v. Sense of Shame & Doubt 1 - 3 years then Stage 3 Initiative v. Guilt 3 - 6 years, Nursing Process Techniques used and outcomes may vary based on the developmental stage of the patient Assessment, Stage 3 Initiative v. Guilt 3 - 6 years c/t Period 2 Preoperational 2 - 7 years, Stage 3 Initiative v. Guilt 3 - 6 years c/t Stage 3 Phallic or Oedipal 3 - 6 years, Stage 3 Initiative v. Guilt 3 - 6 years then Stage 4 Industry v. Inferiority 6 - 11 years, Period 1 Sensorimotor Birth - 2 years then Period 2 Preoperational 2 - 7 years, Nursing Process Techniques used and outcomes may vary based on the developmental stage of the patient ???? Diagnosis, Stage 7 Generative v. Self-Absorption and Stagnation Middle Age c/t Period 4 Formal Operations 11 years - adulthood, Nursing Process Techniques used and outcomes may vary based on the developmental stage of the patient ???? Evaluation, Nursing Process Techniques used and outcomes may vary based on the developmental stage of the patient ???? Planning, Period 1 Sensorimotor Birth - 2 years corresponds to Stage 1 Trust v. Mistrust Birth - 1 year, Period 2 Preoperational 2 - 7 years c/t Stage 2 Anal 12-18 Months - 3 years, Period 2 Preoperational 2 - 7 years c/t Stage 2 Autonomy v. Sense of Shame & Doubt 1 - 3 years, Psychosocial/Cognitive Development affects Nursing Process Techniques used and outcomes may vary based on the developmental stage of the patient, Stage 8 Integrity v. Despair Old Age c/t Period 4 Formal Operations 11 years - adulthood, Period 1 Sensorimotor Birth - 2 years corresponds to Stage 1 Oral Birth - 12-18 Months, Stage 3 Phallic or Oedipal 3 - 6 years then Stage 4 Latency 6 - 12 years, Stage 6 Intimacy v. Isolation Young Adult then Stage 7 Generative v. Self-Absorption and Stagnation Middle Age, Stage 1 Trust v. Mistrust Birth - 1 year then Stage 2 Autonomy v. Sense of Shame & Doubt 1 - 3 years, Stage 1 Trust v. Mistrust Birth - 1 year ???? Stage 1 Oral Birth - 12-18 Months