WARNING:
JavaScript is turned OFF. None of the links on this concept map will
work until it is reactivated.
If you need help turning JavaScript On, click here.
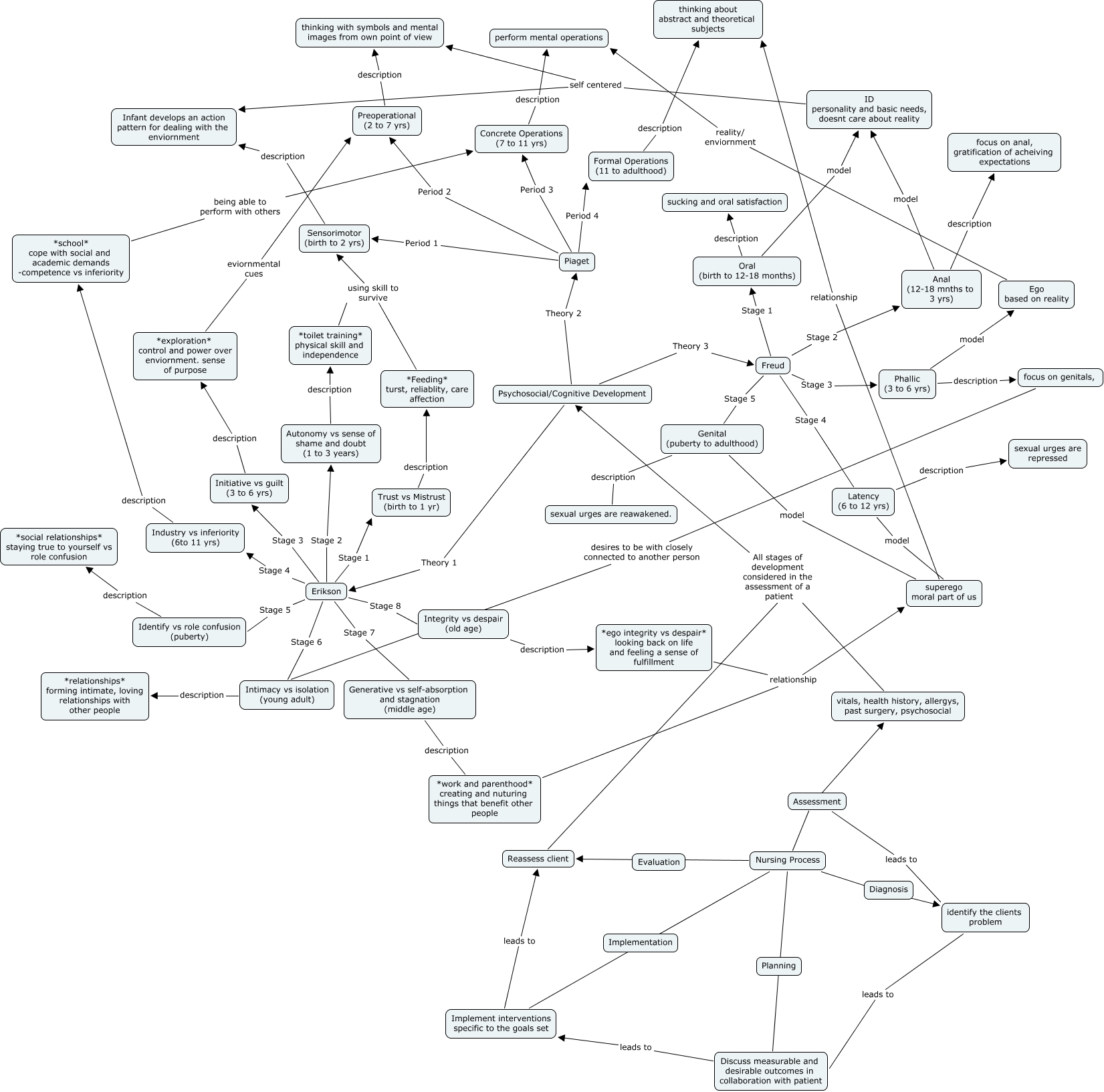
This Concept Map, created with IHMC CmapTools, has information related to: Developmental Parking Lot.cmap, Erikson Stage 5 Identify vs role confusion (puberty), Discuss measurable and desirable outcomes in collaboration with patient leads to Implement interventions specific to the goals set, Genital (puberty to adulthood) description sexual urges are reawakened., Nursing Process ???? Reassess client, *Feeding* turst, reliablity, care affection using skill to survive Sensorimotor (birth to 2 yrs), Piaget Period 4 Formal Operations (11 to adulthood), vitals, health history, allergys, past surgery, psychosocial All stages of development considered in the assessment of a patient Psychosocial/Cognitive Development, Nursing Process ???? vitals, health history, allergys, past surgery, psychosocial, Genital (puberty to adulthood) model superego moral part of us, Implement interventions specific to the goals set leads to Reassess client, ID personality and basic needs, doesnt care about reality self centered thinking with symbols and mental images from own point of view, Freud Stage 2 Anal (12-18 mnths to 3 yrs), Nursing Process ???? identify the clients problem, Identify vs role confusion (puberty) description *social relationships* staying true to yourself vs role confusion, focus on genitals, desires to be with closely connected to another person Intimacy vs isolation (young adult), Generative vs self-absorption and stagnation (middle age) description *work and parenthood* creating and nuturing things that benefit other people, Assessment leads to identify the clients problem, Anal (12-18 mnths to 3 yrs) model ID personality and basic needs, doesnt care about reality, Psychosocial/Cognitive Development Theory 3 Freud, Piaget Period 3 Concrete Operations (7 to 11 yrs)