WARNING:
JavaScript is turned OFF. None of the links on this concept map will
work until it is reactivated.
If you need help turning JavaScript On, click here.
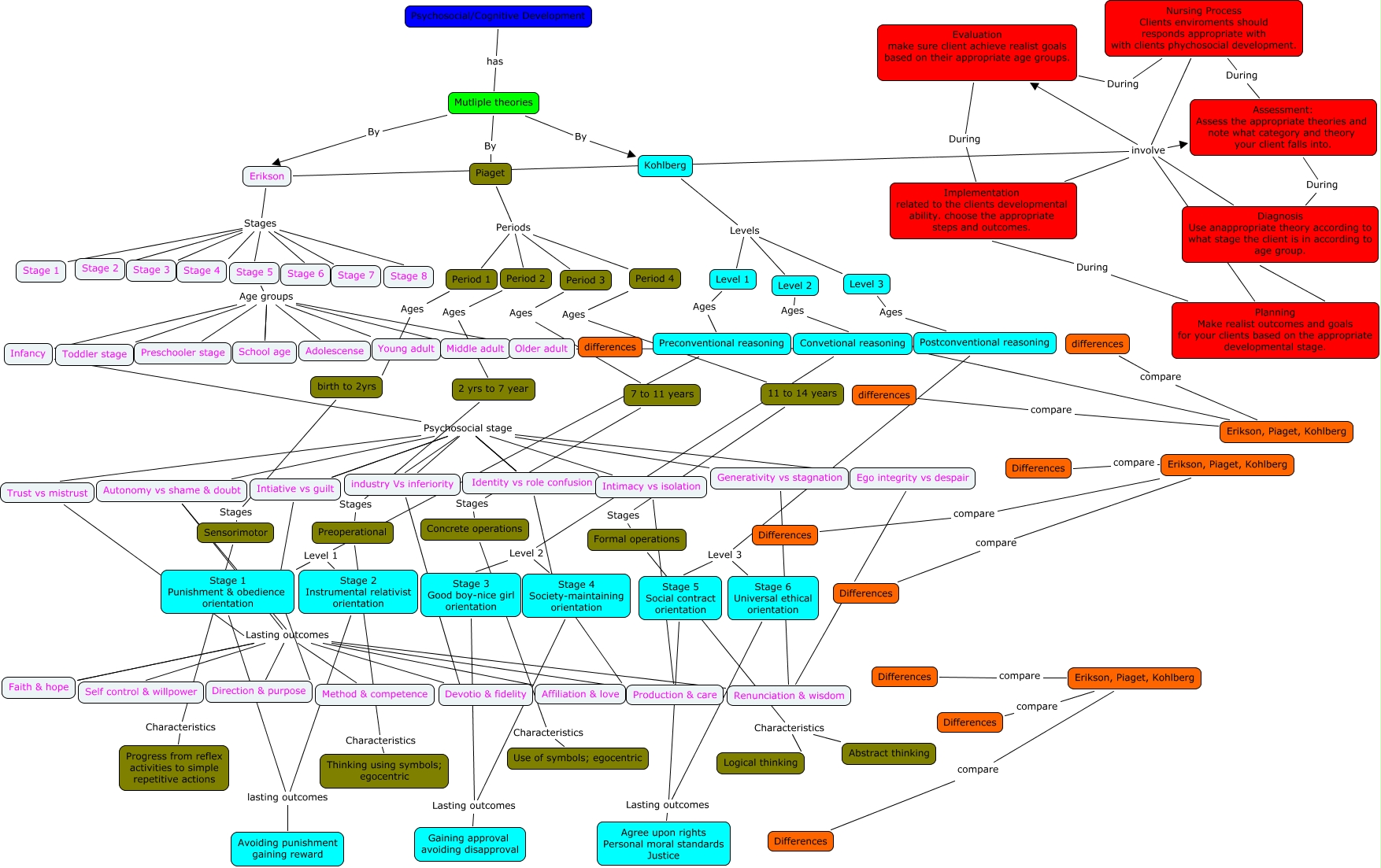
This Concept Map, created with IHMC CmapTools, has information related to: PsychosocialALI, Infancy Psychosocial stage Trust vs mistrust, Convetional reasoning Level 2 Stage 4 Society-maintaining orientation, Erikson, Piaget, Kohlberg compare Differences, Concrete operations Characteristics Use of symbols; egocentric, Kohlberg Levels Level 1, Stage 5 Age groups Toddler stage, 11 to 14 years Stages Formal operations, Postconventional reasoning Level 3 Stage 5 Social contract orientation, Postconventional reasoning Level 3 Stage 6 Universal ethical orientation, Stage 5 Age groups Young adult, Autonomy vs shame & doubt Lasting outcomes Faith & hope, Level 1 Ages Preconventional reasoning, birth to 2yrs Stages Sensorimotor, Preconventional reasoning Level 1 Stage 2 Instrumental relativist orientation, Stage 5 Age groups Middle adult, Infancy Psychosocial stage Autonomy vs shame & doubt, Erikson, Piaget, Kohlberg compare differences, Autonomy vs shame & doubt Lasting outcomes Production & care, Autonomy vs shame & doubt Lasting outcomes Faith & hope, Convetional reasoning Level 2 Stage 3 Good boy-nice girl orientation