WARNING:
JavaScript is turned OFF. None of the links on this concept map will
work until it is reactivated.
If you need help turning JavaScript On, click here.
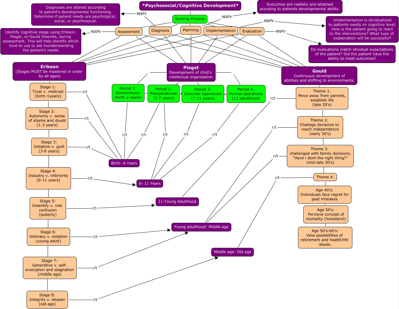
This Concept Map, created with IHMC CmapTools, has information related to: DevelopmentGodfrey, Diagnosis ???? Gould Continuous development of abilities and shifting to environments., Assessment ???? Piaget Development of child's intelectual organization, Gould Continuous development of abilities and shifting to environments. ???? Theme 1: Move away from parents, establish life (late 20's), Theme 3: challenged with family decisions, "Have i dont the right thing?" (mid-late 30's) r/t Young adulthood- Middle age, Period 2: Preoperational (2-7 years) r/t Birth- 6 Years, Implementation apply Implementation is idividualized to patients needs on cognitive level. How is the patient going to react to the interventions? What type of explaination will be successful?, Stage 6: Intimacy v. isolation (young adult) r/t Young adulthood- Middle age, Erikson (Stages MUST be mastered in order by all ages) ???? Stage 1: Trust v. mistrust (birth-1years), Theme 4: ???? Age 40's: Individuals face regret for past mistakes, Diagnosis ???? Erikson (Stages MUST be mastered in order by all ages), Nursing Process ???? Implementation, Diagnosis apply Diagnoses are altered according to patient's developmental functioning. Determine if patient needs are psycholgical, social, or psychosocial., Piaget Development of child's intelectual organization Period 4: Formal operations (11-adulthood), Theme 1: Move away from parents, establish life (late 20's) ???? Theme 4:, Stage 5: Indentify v. role confusion (puberty) r/t 11-Young Adulthood, Theme 1: Move away from parents, establish life (late 20's) r/t 11-Young Adulthood, Period 3: Concrete operations (7-11 years) r/t 6- 11 Years, Implementation ???? Piaget Development of child's intelectual organization, *Psychosocial/Cognitive Development* ???? Nursing Process, Assessment apply Identify cognitive stage using Erikson, Piaget, or Gould theories, during assessment. This will help identify which tone to use to aid inunderstanding the patient's needs.