WARNING:
JavaScript is turned OFF. None of the links on this concept map will
work until it is reactivated.
If you need help turning JavaScript On, click here.
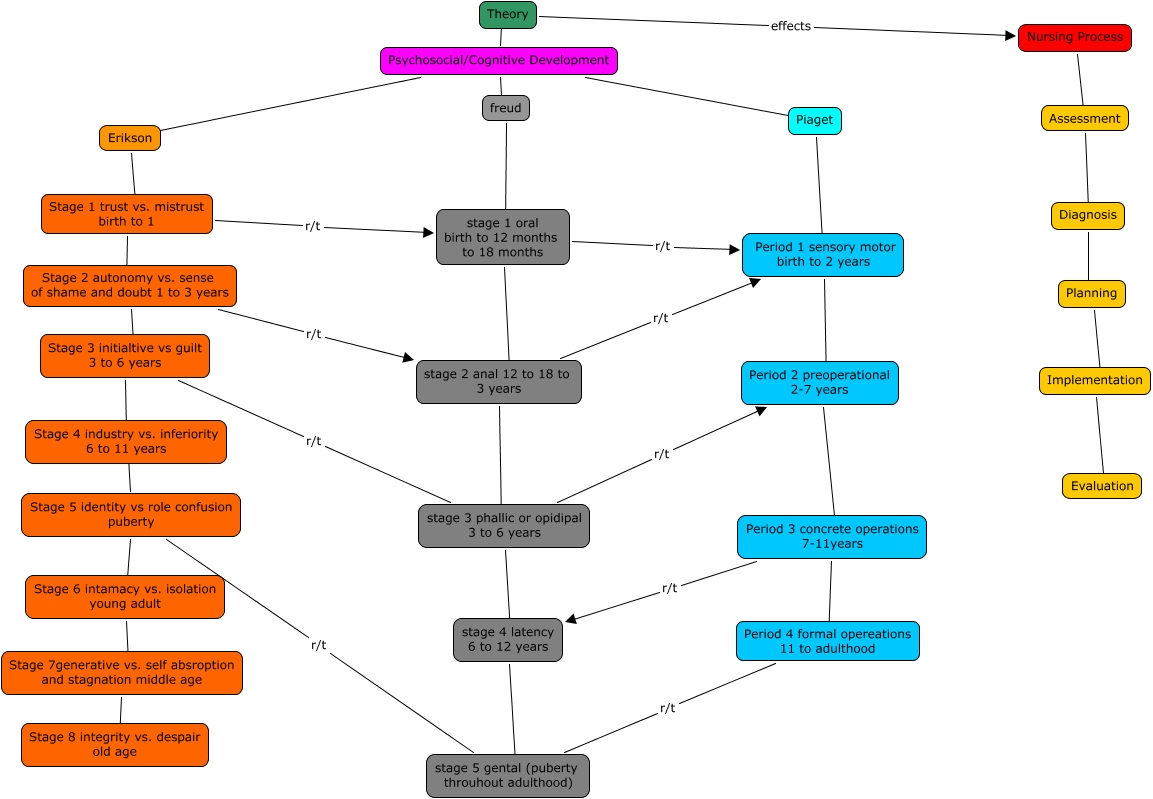
This Concept Map, created with IHMC CmapTools, has information related to: Developmental Parking Lot.cmap, Psychosocial/Cognitive Development ???? Erikson, Piaget ???? Period 1 sensory motor birth to 2 years, Implementation ???? Evaluation, stage 1 oral birth to 12 months to 18 months r/t Period 1 sensory motor birth to 2 years, Stage 2 autonomy vs. sense of shame and doubt 1 to 3 years ???? Stage 3 initialtive vs guilt 3 to 6 years, Period 2 preoperational 2-7 years ???? Period 3 concrete operations 7-11years, Period 3 concrete operations 7-11years ???? Period 4 formal opereations 11 to adulthood, Assessment ???? Diagnosis, Nursing Process ???? Assessment, Stage 6 intamacy vs. isolation young adult ???? Stage 7generative vs. self absroption and stagnation middle age, Psychosocial/Cognitive Development ???? Theory, Diagnosis ???? Planning, stage 2 anal 12 to 18 to 3 years ???? stage 3 phallic or opidipal 3 to 6 years, Erikson ???? Stage 1 trust vs. mistrust birth to 1, stage 4 latency 6 to 12 years ???? stage 5 gental (puberty throuhout adulthood), Period 3 concrete operations 7-11years r/t stage 4 latency 6 to 12 years, Stage 7generative vs. self absroption and stagnation middle age ???? Stage 8 integrity vs. despair old age, Stage 5 identity vs role confusion puberty ???? Stage 4 industry vs. inferiority 6 to 11 years, Stage 5 identity vs role confusion puberty ???? Stage 6 intamacy vs. isolation young adult, Psychosocial/Cognitive Development ???? Piaget