WARNING:
JavaScript is turned OFF. None of the links on this concept map will
work until it is reactivated.
If you need help turning JavaScript On, click here.
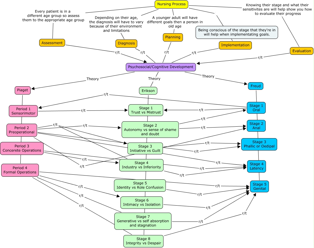
This Concept Map, created with IHMC CmapTools, has information related to: Developmental Stages Chatwin, Stage 2 Autonomy vs sense of shame and doubt r/t Stage 2 Anal, Period 3 Concerete Operations r/t Stage 4 Industry vs Inferiority, Nursing Process Every patient is in a different age group so assess them to the appropriate age group Assessment, Planning r/t Psychosocial/Cognitive Development, Period 4 Formal Operations r/t Stage 7 Generative vs self absorption and stagnation, Period 2 Preoperational r/t Stage 4 Industry vs Inferiority, Nursing Process Implementation, Diagnosis r/t Psychosocial/Cognitive Development, Period 3 Concerete Operations r/t Stage 4 Latency, Stage 2 Autonomy vs sense of shame and doubt r/t Stage 1 Oral, Stage 1 Oral r/t Period 1 Sensorimotor, Psychosocial/Cognitive Development Theory Erikson, Period 2 Preoperational r/t Stage 3 Phallic or Oedipal, Stage 3 Initiative vs Guilt r/t Stage 3 Phallic or Oedipal, Psychosocial/Cognitive Development Theory Freud, Erikson ???? Stage 8 Integrity vs Despair, Assessment r/t Psychosocial/Cognitive Development, Period 1 Sensorimotor r/t Stage 1 Trust vs Mistrust, Period 4 Formal Operations r/t Stage 5 Genital, Stage 6 Intimacy vs Isolation r/t Stage 5 Genital