WARNING:
JavaScript is turned OFF. None of the links on this concept map will
work until it is reactivated.
If you need help turning JavaScript On, click here.
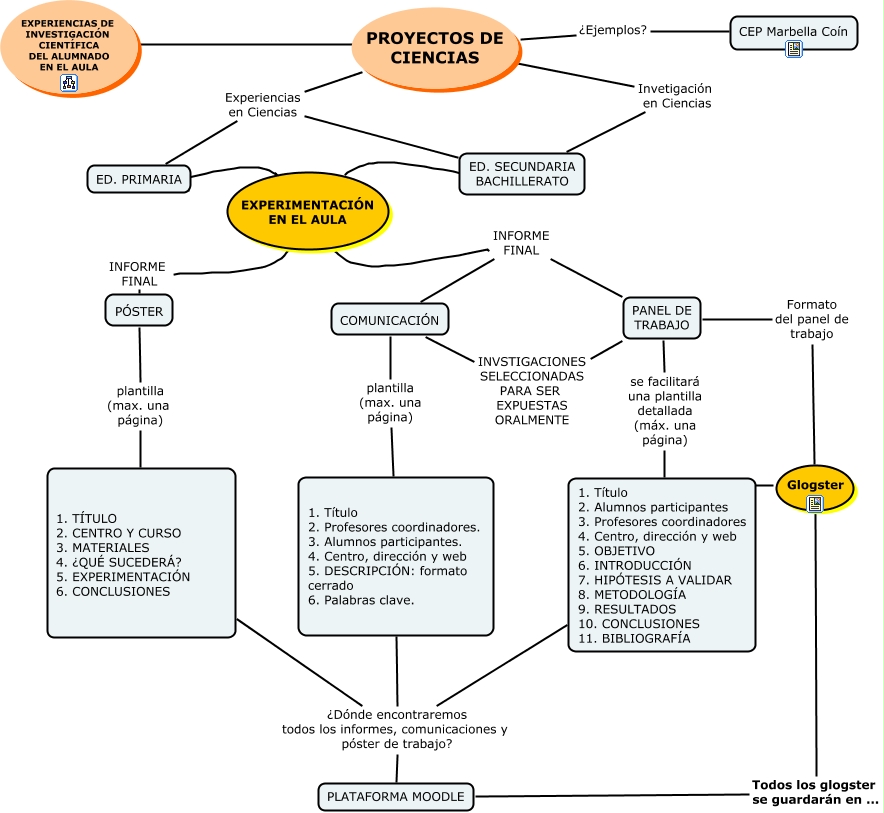
Este Cmap, tiene información relacionada con: EXIN PROYECTO, PANEL DE TRABAJO Formato del panel de trabajo Glogster, COMUNICACIÓN INVSTIGACIONES SELECCIONADAS PARA SER EXPUESTAS ORALMENTE PANEL DE TRABAJO, ED. SECUNDARIA BACHILLERATO ???? EXPERIMENTACIÓN EN EL AULA, PROYECTOS DE CIENCIAS ¿Ejemplos? CEP Marbella Coín, PLATAFORMA MOODLE ¿Dónde encontraremos todos los informes, comunicaciones y póster de trabajo? 1. Título 2. Alumnos participantes 3. Profesores coordinadores 4. Centro, dirección y web 5. OBJETIVO 6. INTRODUCCIÓN 7. HIPÓTESIS A VALIDAR 8. METODOLOGÍA 9. RESULTADOS 10. CONCLUSIONES 11. BIBLIOGRAFÍA, COMUNICACIÓN plantilla (max. una página) 1. Título 2. Profesores coordinadores. 3. Alumnos participantes. 4. Centro, dirección y web 5. DESCRIPCIÓN: formato cerrado 6. Palabras clave., Glogster Todos los glogster se guardarán en ... PLATAFORMA MOODLE, PROYECTOS DE CIENCIAS ???? EXPERIENCIAS DE INVESTIGACIÓN CIENTÍFICA DEL ALUMNADO EN EL AULA, PLATAFORMA MOODLE ¿Dónde encontraremos todos los informes, comunicaciones y póster de trabajo? 1. Título 2. Profesores coordinadores. 3. Alumnos participantes. 4. Centro, dirección y web 5. DESCRIPCIÓN: formato cerrado 6. Palabras clave., ED. PRIMARIA ???? EXPERIMENTACIÓN EN EL AULA, PLATAFORMA MOODLE ¿Dónde encontraremos todos los informes, comunicaciones y póster de trabajo? 1. TÍTULO 2. CENTRO Y CURSO 3. MATERIALES 4. ¿QUÉ SUCEDERÁ? 5. EXPERIMENTACIÓN 6. CONCLUSIONES, PROYECTOS DE CIENCIAS Invetigación en Ciencias ED. SECUNDARIA BACHILLERATO, PROYECTOS DE CIENCIAS Experiencias en Ciencias ED. SECUNDARIA BACHILLERATO, EXPERIMENTACIÓN EN EL AULA INFORME FINAL COMUNICACIÓN, Glogster ???? 1. Título 2. Alumnos participantes 3. Profesores coordinadores 4. Centro, dirección y web 5. OBJETIVO 6. INTRODUCCIÓN 7. HIPÓTESIS A VALIDAR 8. METODOLOGÍA 9. RESULTADOS 10. CONCLUSIONES 11. BIBLIOGRAFÍA, Glogster ???? 1. Título 2. Alumnos participantes 3. Profesores coordinadores 4. Centro, dirección y web 5. OBJETIVO 6. INTRODUCCIÓN 7. HIPÓTESIS A VALIDAR 8. METODOLOGÍA 9. RESULTADOS 10. CONCLUSIONES 11. BIBLIOGRAFÍA, PANEL DE TRABAJO se facilitará una plantilla detallada (máx. una página) 1. Título 2. Alumnos participantes 3. Profesores coordinadores 4. Centro, dirección y web 5. OBJETIVO 6. INTRODUCCIÓN 7. HIPÓTESIS A VALIDAR 8. METODOLOGÍA 9. RESULTADOS 10. CONCLUSIONES 11. BIBLIOGRAFÍA, PROYECTOS DE CIENCIAS Experiencias en Ciencias ED. PRIMARIA, EXPERIMENTACIÓN EN EL AULA INFORME FINAL PANEL DE TRABAJO, PÓSTER plantilla (max. una página) 1. TÍTULO 2. CENTRO Y CURSO 3. MATERIALES 4. ¿QUÉ SUCEDERÁ? 5. EXPERIMENTACIÓN 6. CONCLUSIONES