WARNING:
JavaScript is turned OFF. None of the links on this concept map will
work until it is reactivated.
If you need help turning JavaScript On, click here.
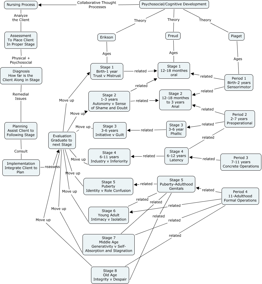
This Concept Map, created with IHMC CmapTools, has information related to: Development and The Nursing Process, Evaluation Graduate to next Stage Move up Stage 3 3-6 years Initiative v Guilt, Stage 1 Birth-1 year Trust v Mistrust related Stage 1 12-18 monthes oral, Psychosocial/Cognitive Development Collaborative Thought Processes Nursing Process, Implementation Integrate Client to Plan reassess Evaluation Graduate to next Stage, Evaluation Graduate to next Stage Move up Stage 1 Birth-1 year Trust v Mistrust, Period 1 Birth-2 years Sensorimotor related Stage 2 12-18 monthes to 3 years Anal, Freud Ages Stage 1 12-18 monthes oral, Period 4 11-Adulthood Formal Operations related Stage 8 Old Age Integrity v Despair, Period 2 2-7 years Preoperational related Stage 2 12-18 monthes to 3 years Anal, Evaluation Graduate to next Stage Move up Stage 2 1-3 years Autonomy v Sense of Shame and Doubt, Psychosocial/Cognitive Development Theory Erikson, Stage 5 Puberty-Adulthood Genitals related Stage 8 Old Age Integrity v Despair, Period 4 11-Adulthood Formal Operations related Stage 5 Puberty-Adulthood Genitals, Period 2 2-7 years Preoperational related Stage 4 6-12 years Latency, Evaluation Graduate to next Stage Move up Stage 6 Young Adult Intimacy v Isolation, Assessment To Place Client In Proper Stage Physical + Psychosocial Diagnosis How far is the Client Along in Stage, Stage 5 Puberty-Adulthood Genitals related Stage 5 Puberty Identity v Role Confusion, Diagnosis How far is the Client Along in Stage Remedial Issues Planning Assist Client to Following Stage, Evaluation Graduate to next Stage Move up Stage 7 Middle Age Generativity v Self- Absorption and Stagnation, Period 4 11-Adulthood Formal Operations related Stage 6 Young Adult Intimacy v Isolation