WARNING:
JavaScript is turned OFF. None of the links on this concept map will
work until it is reactivated.
If you need help turning JavaScript On, click here.
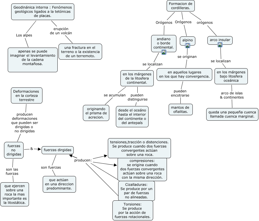
Este Cmap, tiene información relacionada con: geodinámica interna, en los márgenes bajo litosfera oceánica arco de islas & continentes queda una pequeña cuenca llamada cuenca marginal., Formacion de cordilleras. Orógenos alpino, fuerzas dirgidas producen: Cizalladuras: Se produce por un par de fuerzas no alineadas., Formacion de cordilleras. Orógenos andiano o borde continental., Geodinánica interna : Fenómenos geológicos ligados a la tetónicas de placas. Los alpes apenas se puede imaginar el levantamiento de la cadena montañosa., fuerzas dirgidas producen: compresiones: se origina cuando dos fuerzas convergentes actúan sobre una roca con la misma dirección., fuerzas no dirigidas son las fuerzas que ejercen sobre una roca la mas importante es la litostática., Deformaciones en la corteza terrestre producen deformaciones que pueden ser dirigidas o no dirigidas fuerzas no dirigidas, arco insular se localizan en los márgenes bajo litosfera oceánica, andiano o borde continental. se localizan en los márgenes de la litosfera continental., en aquellos lugares en los que hay convergencia. pueden encotrarse mantos de ofialitas., fuerzas no dirigidas & fuerzas dirgidas, en los márgenes de la litosfera continental. se acumulan originando el prisma de acrecion., en los márgenes de la litosfera continental. pueden distinguirse desde el oceáno hasta el interior del continente o del antepaís, alpino se originan en aquellos lugares en los que hay convergencia., fuerzas dirgidas son fuerzas que actúan en una direccion predominante., Geodinánica interna : Fenómenos geológicos ligados a la tetónicas de placas. erupción de un volcán una fractura en el terreno o la existencia de un terremoto., fuerzas dirgidas producen: tensiones,tracción o distenciones. Se produce cuando dos fuerzas convergentes actúan sobre una roca., fuerzas dirgidas producen: Torsiones: Se produce por la acción de fuerzas rotacionales., Formacion de cordilleras. orógenos arco insular