WARNING:
JavaScript is turned OFF. None of the links on this concept map will
work until it is reactivated.
If you need help turning JavaScript On, click here.
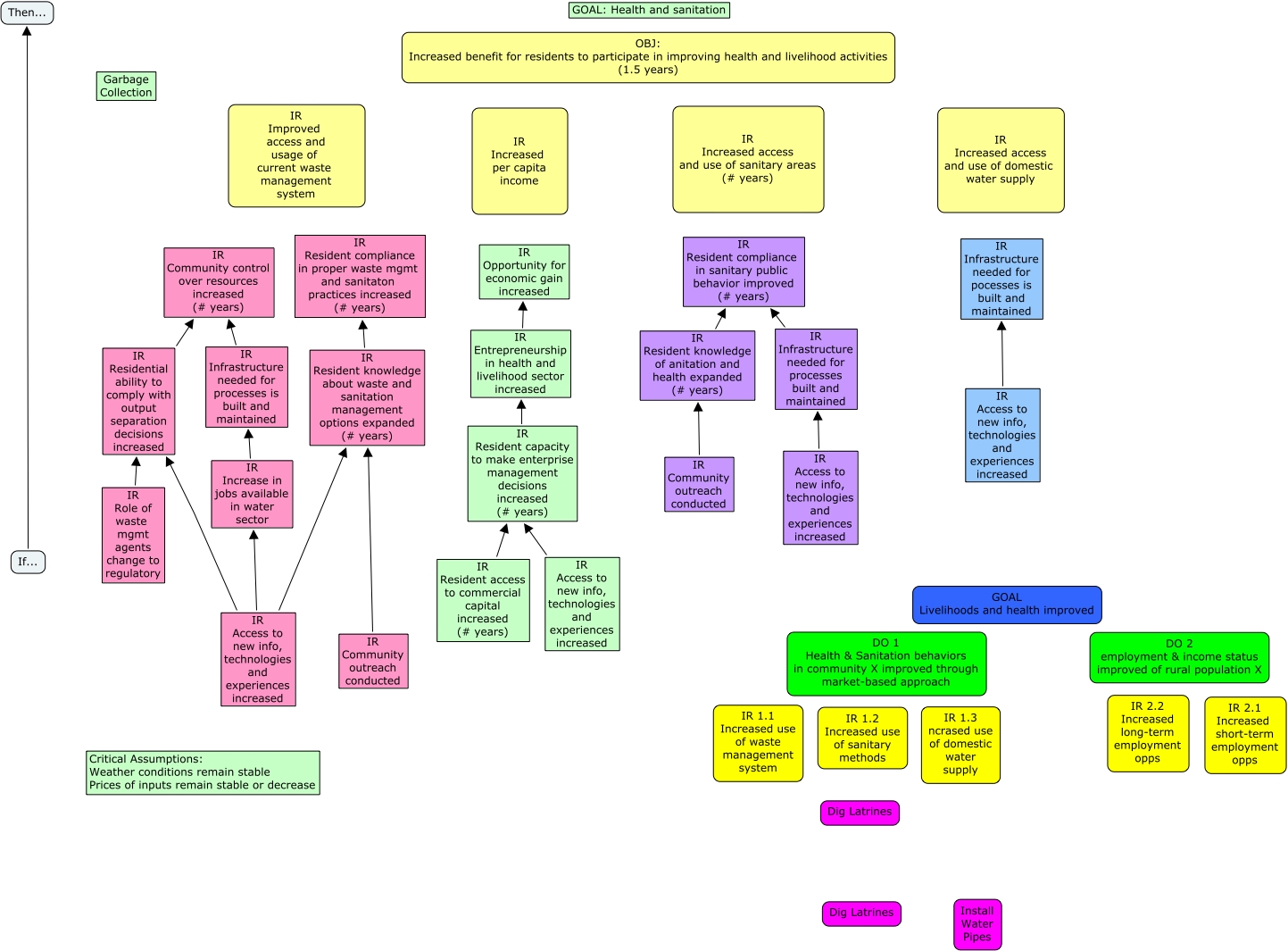
This Concept Map, created with IHMC CmapTools, has information related to: Urbs Liberia, IR Access to new info, technologies and experiences increased IR Residential ability to comply with output separation decisions increased, IR Access to new info, technologies and experiences increased IR Resident capacity to make enterprise management decisions increased (# years), IR Resident capacity to make enterprise management decisions increased (# years) IR Entrepreneurship in health and livelihood sector increased, IR Entrepreneurship in health and livelihood sector increased IR Opportunity for economic gain increased, IR Access to new info, technologies and experiences increased IR Infrastructure needed for processes built and maintained, IR Access to new info, technologies and experiences increased IR Resident knowledge about waste and sanitation management options expanded (# years), IR Resident knowledge about waste and sanitation management options expanded (# years) IR Resident compliance in proper waste mgmt and sanitaton practices increased (# years), IR Access to new info, technologies and experiences increased IR Increase in jobs available in water sector, IR Community outreach conducted IR Resident knowledge about waste and sanitation management options expanded (# years), IR Resident access to commercial capital increased (# years) IR Resident capacity to make enterprise management decisions increased (# years), IR Infrastructure needed for processes is built and maintained IR Community control over resources increased (# years), IR Infrastructure needed for processes built and maintained IR Resident compliance in sanitary public behavior improved (# years), If... Then..., IR Increase in jobs available in water sector IR Infrastructure needed for processes is built and maintained, IR Role of waste mgmt agents change to regulatory IR Residential ability to comply with output separation decisions increased, IR Access to new info, technologies and experiences increased IR Infrastructure needed for pocesses is built and maintained, IR Residential ability to comply with output separation decisions increased IR Community control over resources increased (# years), IR Resident knowledge of anitation and health expanded (# years) IR Resident compliance in sanitary public behavior improved (# years), IR Community outreach conducted IR Resident knowledge of anitation and health expanded (# years)