WARNING:
JavaScript is turned OFF. None of the links on this concept map will
work until it is reactivated.
If you need help turning JavaScript On, click here.
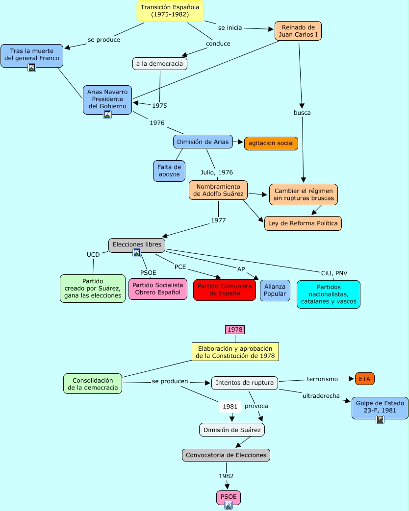
Este Cmap, tiene información relacionada con: transicion.cmap, 1978 ???? Elaboración y aprobación de la Constitución de 1978, Elecciones libres PSOE Partido Socialista Obrero Español, Elaboración y aprobación de la Constitución de 1978 ???? ????, 1981 ???? Dimisión de Suárez, Cambiar el régimen sin rupturas bruscas ???? Ley de Reforma Política, Consolidación de la democracia se producen Intentos de ruptura, Transición Española (1975-1982) conduce a la democracia, Dimisión de Arias ???? Falta de apoyos, Dimisión de Arias ???? agitacion social, Elecciones libres UCD Partido creado por Suárez, gana las elecciones, Intentos de ruptura terrorismo ETA, Elecciones libres CiU, PNV Partidos nacionalistas, catalanes y vascos, Arias Navarro Presidente del Gobierno 1976 Dimisión de Arias, Intentos de ruptura ultraderecha Golpe de Estado 23-F, 1981, Elecciones libres AP Alianza Popular, Dimisión de Suárez ???? Convocatoria de Elecciones, Transición Española (1975-1982) se produce Tras la muerte del general Franco, Consolidación de la democracia se producen 1981, Transición Española (1975-1982) se inicia Reinado de Juan Carlos I, Reinado de Juan Carlos I busca Cambiar el régimen sin rupturas bruscas