WARNING:
JavaScript is turned OFF. None of the links on this concept map will
work until it is reactivated.
If you need help turning JavaScript On, click here.
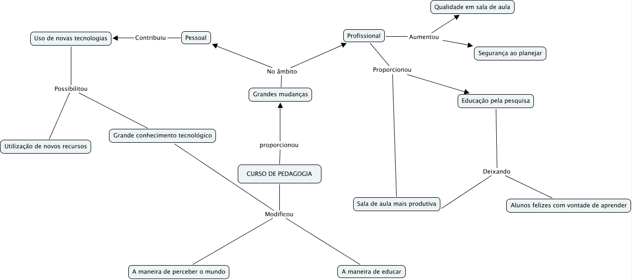
Esse mapa conceitual, produzido no IHMC CmapTools, tem a informação relacionada a: Mapa Tati-Transformações, Educação pela pesquisa Deixando Alunos felizes com vontade de aprender, Uso de novas tecnologias Possibilitou Utilização de novos recursos, Grande conhecimento tecnológico Modificou A maneira de educar, CURSO DE PEDAGOGIA Modificou A maneira de perceber o mundo, Pessoal Contribuiu Uso de novas tecnologias, Profissional Proporcionou Educação pela pesquisa, Uso de novas tecnologias Possibilitou Grande conhecimento tecnológico, Grande conhecimento tecnológico Modificou A maneira de perceber o mundo, Grandes mudanças No âmbito Profissional, CURSO DE PEDAGOGIA proporcionou Grandes mudanças, Profissional Proporcionou Sala de aula mais produtiva, Profissional Aumentou Segurança ao planejar, Educação pela pesquisa Deixando Sala de aula mais produtiva, Grandes mudanças No âmbito Pessoal, CURSO DE PEDAGOGIA Modificou A maneira de educar, Profissional Aumentou Qualidade em sala de aula