WARNING:
JavaScript is turned OFF. None of the links on this concept map will
work until it is reactivated.
If you need help turning JavaScript On, click here.
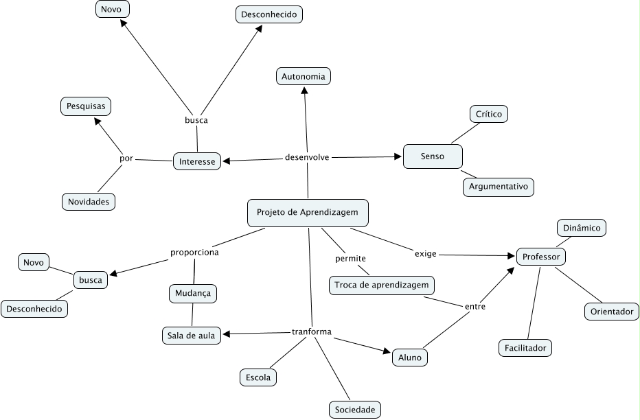
Esse mapa conceitual, produzido no IHMC CmapTools, tem a informação relacionada a: Mapa Tati, Interesse busca Novo, Projeto de Aprendizagem tranforma Escola, Projeto de Aprendizagem tranforma Sala de aula, Professor ???? Facilitador, Projeto de Aprendizagem proporciona Mudança, Aluno entre Professor, Projeto de Aprendizagem proporciona Sala de aula, Projeto de Aprendizagem exige Professor, Troca de aprendizagem entre Professor, Interesse busca Desconhecido, Professor Dinâmico Dinâmico, busca ???? Desconhecido, Projeto de Aprendizagem desenvolve Interesse, Senso ???? Crítico, Interesse por Novidades, Senso ???? Argumentativo, Projeto de Aprendizagem tranforma Aluno, Interesse por Pesquisas, Projeto de Aprendizagem proporciona busca, busca ???? Novo