WARNING:
JavaScript is turned OFF. None of the links on this concept map will
work until it is reactivated.
If you need help turning JavaScript On, click here.
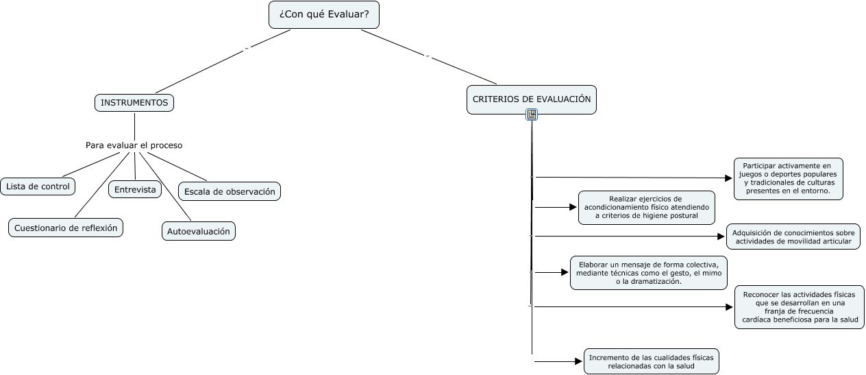
Este Cmap, tiene información relacionada con: D) Con qué evaluar, INSTRUMENTOS Para evaluar el proceso Entrevista, CRITERIOS DE EVALUACIÓN . Participar activamente en juegos o deportes populares y tradicionales de culturas presentes en el entorno., CRITERIOS DE EVALUACIÓN . Adquisición de conocimientos sobre actividades de movilidad articular, INSTRUMENTOS Para evaluar el proceso Cuestionario de reflexión, INSTRUMENTOS Para evaluar el proceso Lista de control, ¿Con qué Evaluar? . CRITERIOS DE EVALUACIÓN, CRITERIOS DE EVALUACIÓN Realizar ejercicios de acondicionamiento físico atendiendo a criterios de higiene postural, ¿Con qué Evaluar? . INSTRUMENTOS, INSTRUMENTOS Para evaluar el proceso Escala de observación, INSTRUMENTOS Para evaluar el proceso Autoevaluación, CRITERIOS DE EVALUACIÓN - Reconocer las actividades físicas que se desarrollan en una franja de frecuencia cardíaca beneficiosa para la salud, CRITERIOS DE EVALUACIÓN . Elaborar un mensaje de forma colectiva, mediante técnicas como el gesto, el mimo o la dramatización., CRITERIOS DE EVALUACIÓN Incremento de las cualidades físicas relacionadas con la salud