WARNING:
JavaScript is turned OFF. None of the links on this concept map will
work until it is reactivated.
If you need help turning JavaScript On, click here.
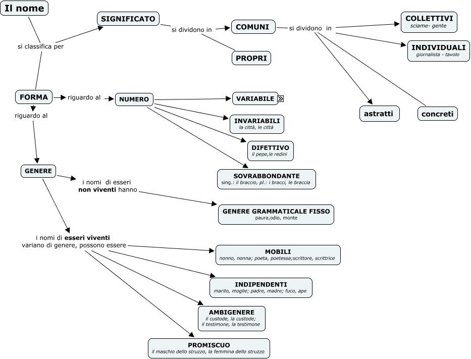
Questa Cmap, creata con IHMC CmapTools, contiene informazioni relative a: Il nome, GENERE i nomi di esseri viventi variano di genere, possono essere INDIPENDENTI marito, moglie; padre, madre; fuco, ape, SIGNIFICATO si dividono in PROPRI, NUMERO VARIABILE, COMUNI si dividono in concreti, GENERE i nomi di esseri viventi variano di genere, possono essere AMBIGENERE il custode, la custode; il testimone, la testimone, NUMERO DIFETTIVO il pepe,le redini, COMUNI si dividono in COLLETTIVI sciame- gente, GENERE i nomi di esseri viventi variano di genere, possono essere PROMISCUO il maschio dello struzzo, la femmina dello struzzo, GENERE i nomi di esseri non viventi hanno GENERE GRAMMATICALE FISSO paura,odio, monte, SIGNIFICATO si dividono in COMUNI, Il nome si classifica per SIGNIFICATO, COMUNI si dividono in INDIVIDUALI giornalista - tavolo, FORMA riguardo al NUMERO, NUMERO SOVRABBONDANTE sing.: il braccio, pl.: i bracci, le braccia, COMUNI si dividono in astratti, NUMERO INVARIABILI la città, le città, GENERE i nomi di esseri viventi variano di genere, possono essere MOBILI nonno, nonna; poeta, poetessa;scrittore, scrittrice, Il nome si classifica per FORMA, FORMA riguardo al GENERE