WARNING:
JavaScript is turned OFF. None of the links on this concept map will
work until it is reactivated.
If you need help turning JavaScript On, click here.
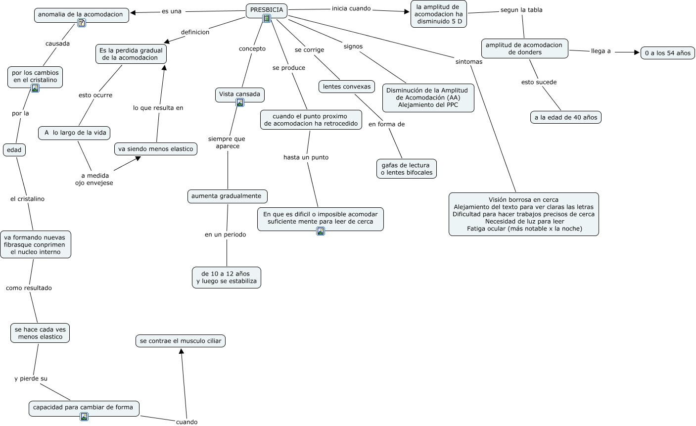
Este Cmap, tiene información relacionada con: presbicia13tm1 Victor Hugo Gonzalez Frias, lentes convexas en forma de gafas de lectura o lentes bifocales, por los cambios en el cristalino por la edad, se hace cada ves menos elastico y pierde su capacidad para cambiar de forma, Es la perdida gradual de la acomodacion esto ocurre A lo largo de la vida, PRESBICIA es una anomalia de la acomodacion, A lo largo de la vida a medida ojo envejese va siendo menos elastico, capacidad para cambiar de forma cuando se contrae el musculo ciliar, PRESBICIA definicion Es la perdida gradual de la acomodacion, va formando nuevas fibrasque conprimen el nucleo interno como resultado se hace cada ves menos elastico, anomalia de la acomodacion causada por los cambios en el cristalino, PRESBICIA sintomas Visión borrosa en cerca Alejamiento del texto para ver claras las letras Dificultad para hacer trabajos precisos de cerca Necesidad de luz para leer Fatiga ocular (más notable x la noche), amplitud de acomodacion de donders esto sucede a la edad de 40 años, amplitud de acomodacion de donders llega a 0 a los 54 años, cuando el punto proximo de acomodacion ha retrocedido hasta un punto En que es dificil o imposible acomodar suficiente mente para leer de cerca, Vista cansada siempre que aparece aumenta gradualmente, aumenta gradualmente en un periodo de 10 a 12 años y luego se estabiliza, la amplitud de acomodacion ha disminuido 5 D segun la tabla amplitud de acomodacion de donders, PRESBICIA se corrige lentes convexas, edad el cristalino va formando nuevas fibrasque conprimen el nucleo interno, va siendo menos elastico lo que resulta en Es la perdida gradual de la acomodacion