WARNING:
JavaScript is turned OFF. None of the links on this concept map will
work until it is reactivated.
If you need help turning JavaScript On, click here.
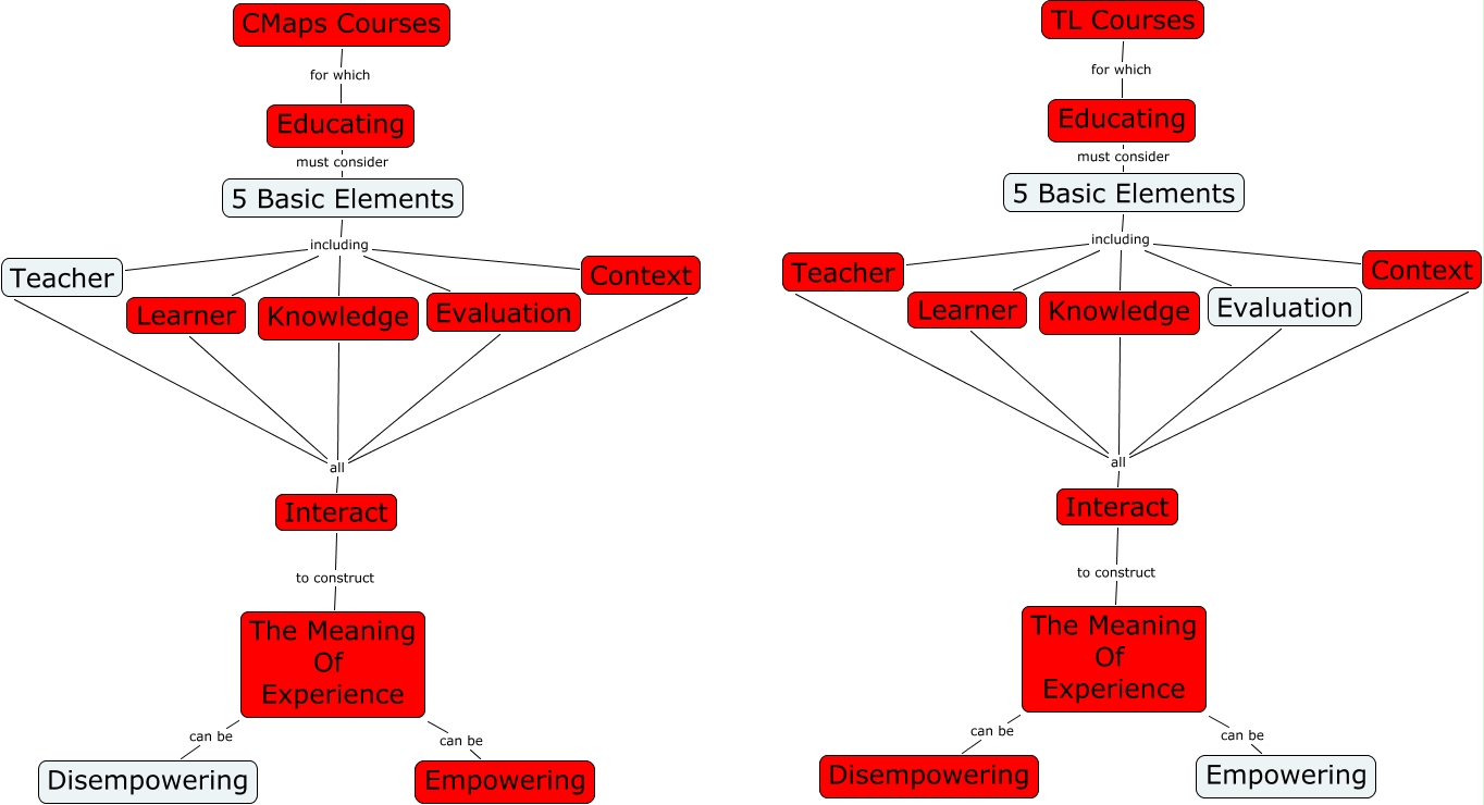
This Concept Map, created with IHMC CmapTools, has information related to: Ka Hare CMaps vs TL Survey, The Meaning Of Experience can be Disempowering, Knowledge all Evaluation, Knowledge all Interact, 5 Basic Elements including Evaluation, Educating must consider 5 Basic Elements, Interact to construct The Meaning Of Experience, The Meaning Of Experience can be Empowering, CMaps Courses for which Educating, Interact to construct The Meaning Of Experience, Knowledge all Learner, 5 Basic Elements including Context, Knowledge all Teacher, 5 Basic Elements including Context, Knowledge all Interact, 5 Basic Elements including Learner, Knowledge all Learner, Knowledge all Context, TL Courses for which Educating, 5 Basic Elements including Learner, 5 Basic Elements including Evaluation