WARNING:
JavaScript is turned OFF. None of the links on this concept map will
work until it is reactivated.
If you need help turning JavaScript On, click here.
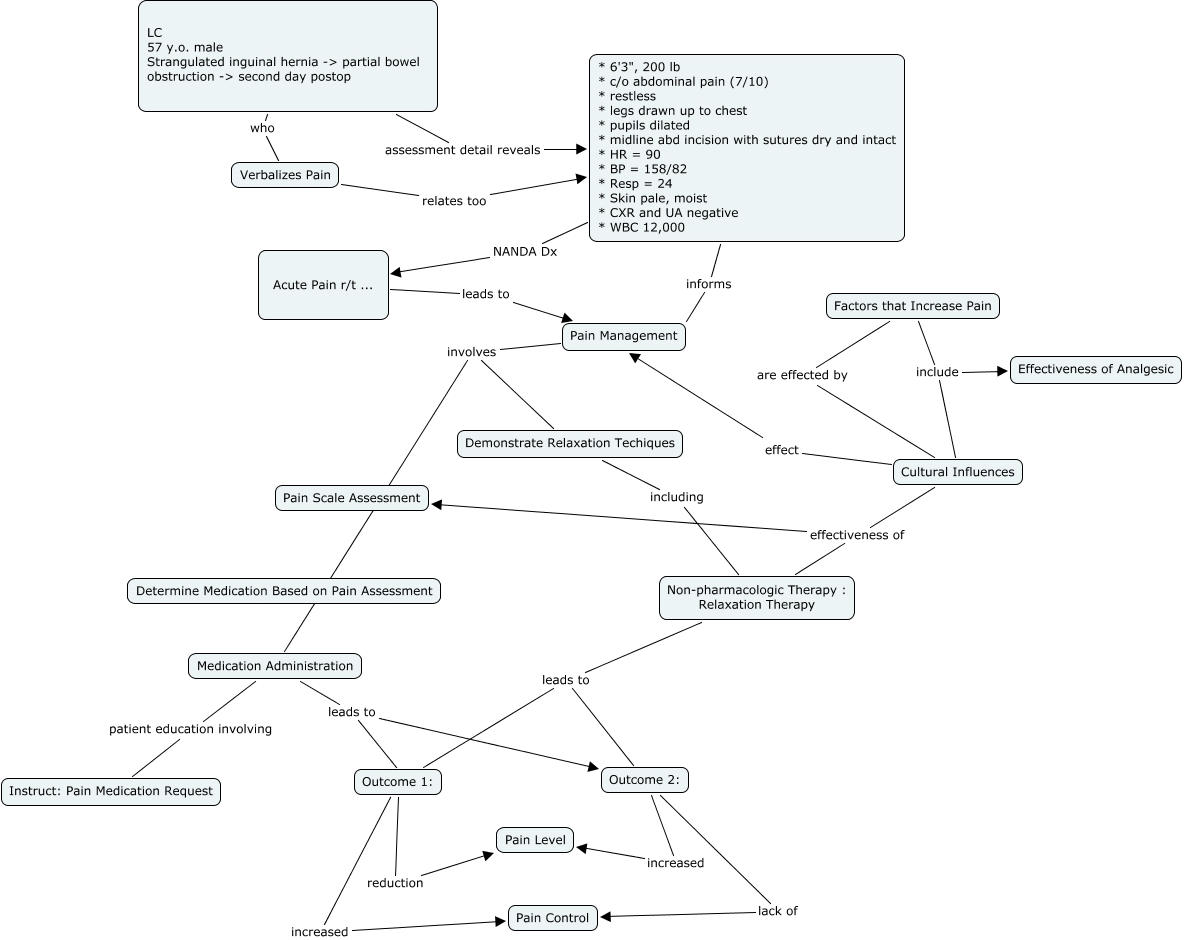
This Concept Map, created with IHMC CmapTools, has information related to: AcutePain - d'Entremont, * 6'3", 200 lb * c/o abdominal pain (7/10) * restless * legs drawn up to chest * pupils dilated * midline abd incision with sutures dry and intact * HR = 90 * BP = 158/82 * Resp = 24 * Skin pale, moist * CXR and UA negative * WBC 12,000 informs Pain Management, LC 57 y.o. male Strangulated inguinal hernia -> partial bowel obstruction -> second day postop who Verbalizes Pain, Factors that Increase Pain include Effectiveness of Analgesic, Non-pharmacologic Therapy : Relaxation Therapy leads to Outcome 2:, Outcome 2: lack of Pain Control, Pain Management involves Medication Administration, Acute Pain r/t ... leads to Pain Management, Medication Administration leads to Outcome 1:, Medication Administration leads to Outcome 2:, * 6'3", 200 lb * c/o abdominal pain (7/10) * restless * legs drawn up to chest * pupils dilated * midline abd incision with sutures dry and intact * HR = 90 * BP = 158/82 * Resp = 24 * Skin pale, moist * CXR and UA negative * WBC 12,000 NANDA Dx Acute Pain r/t ..., Medication Administration patient education involving Instruct: Pain Medication Request, Cultural Influences effectiveness of Pain Scale Assessment, Outcome 1: reduction Pain Level, Non-pharmacologic Therapy : Relaxation Therapy leads to Outcome 1:, Outcome 2: increased Pain Level, Verbalizes Pain relates too * 6'3", 200 lb * c/o abdominal pain (7/10) * restless * legs drawn up to chest * pupils dilated * midline abd incision with sutures dry and intact * HR = 90 * BP = 158/82 * Resp = 24 * Skin pale, moist * CXR and UA negative * WBC 12,000, Cultural Influences effectiveness of Non-pharmacologic Therapy : Relaxation Therapy, Factors that Increase Pain include Cultural Influences, Outcome 1: increased Pain Control, Demonstrate Relaxation Techiques including Non-pharmacologic Therapy : Relaxation Therapy