WARNING:
JavaScript is turned OFF. None of the links on this concept map will
work until it is reactivated.
If you need help turning JavaScript On, click here.
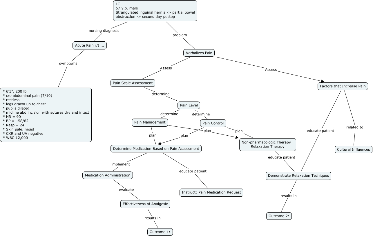
This Concept Map, created with IHMC CmapTools, has information related to: acute pain C. Vansickle, Pain Level determine Pain Management, Pain Management plan Determine Medication Based on Pain Assessment, Factors that Increase Pain related to Cultural Influences, Acute Pain r/t ... symptoms * 6'3", 200 lb * c/o abdominal pain (7/10) * restless * legs drawn up to chest * pupils dilated * midline abd incision with sutures dry and intact * HR = 90 * BP = 158/82 * Resp = 24 * Skin pale, moist * CXR and UA negative * WBC 12,000, Pain Level determine Pain Control, Verbalizes Pain Assess Pain Scale Assessment, Pain Control plan Determine Medication Based on Pain Assessment, Verbalizes Pain Assess Factors that Increase Pain, Determine Medication Based on Pain Assessment educate patient Instruct: Pain Medication Request, Medication Administration evaluate Effectiveness of Analgesic, LC 57 y.o. male Strangulated inguinal hernia -> partial bowel obstruction -> second day postop nursing diagnosis Acute Pain r/t ..., LC 57 y.o. male Strangulated inguinal hernia -> partial bowel obstruction -> second day postop problem Verbalizes Pain, Factors that Increase Pain educate patient Demonstrate Relaxation Techiques, Effectiveness of Analgesic results in Outcome 1:, Demonstrate Relaxation Techiques results in Outcome 2:, Pain Control plan Non-pharmacologic Therapy : Relaxation Therapy, Determine Medication Based on Pain Assessment implement Medication Administration, Pain Management plan Non-pharmacologic Therapy : Relaxation Therapy, Pain Scale Assessment determine Pain Level, Non-pharmacologic Therapy : Relaxation Therapy educate patient Demonstrate Relaxation Techiques