WARNING:
JavaScript is turned OFF. None of the links on this concept map will
work until it is reactivated.
If you need help turning JavaScript On, click here.
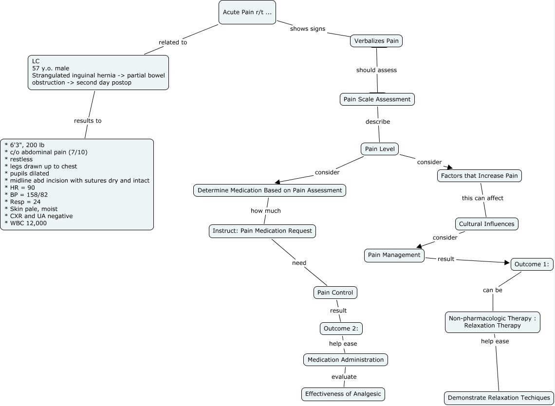
This Concept Map, created with IHMC CmapTools, has information related to: AcutePain - Parking Lot 1, Outcome 2: help ease Medication Administration, Pain Management result Outcome 1:, Acute Pain r/t ... related to LC 57 y.o. male Strangulated inguinal hernia -> partial bowel obstruction -> second day postop, Pain Control result Outcome 2:, Outcome 1: can be Non-pharmacologic Therapy : Relaxation Therapy, Medication Administration evaluate Effectiveness of Analgesic, Instruct: Pain Medication Request need Pain Control, Non-pharmacologic Therapy : Relaxation Therapy help ease Demonstrate Relaxation Techiques, Verbalizes Pain should assess Pain Scale Assessment, Acute Pain r/t ... shows signs ????, Determine Medication Based on Pain Assessment how much Instruct: Pain Medication Request, Factors that Increase Pain this can affect Cultural Influences, Pain Level consider Factors that Increase Pain, LC 57 y.o. male Strangulated inguinal hernia -> partial bowel obstruction -> second day postop results to * 6'3", 200 lb * c/o abdominal pain (7/10) * restless * legs drawn up to chest * pupils dilated * midline abd incision with sutures dry and intact * HR = 90 * BP = 158/82 * Resp = 24 * Skin pale, moist * CXR and UA negative * WBC 12,000, Pain Level consider Determine Medication Based on Pain Assessment, Cultural Influences consider Pain Management, Pain Scale Assessment describe Pain Level