WARNING:
JavaScript is turned OFF. None of the links on this concept map will
work until it is reactivated.
If you need help turning JavaScript On, click here.
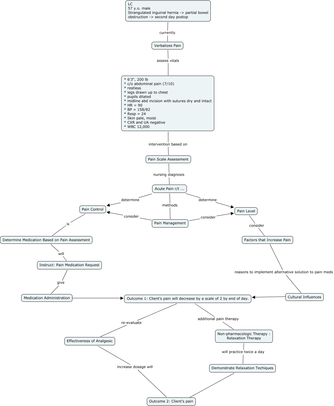
This Concept Map, created with IHMC CmapTools, has information related to: AcutePainDuongL, Pain Management consider Pain Level, Outcome 1: Client's pain will decrease by a scale of 2 by end of day. re-evaluate Effectiveness of Analgesic, Determine Medication Based on Pain Assessment will Instruct: Pain Medication Request, Verbalizes Pain assess vitals * 6'3", 200 lb * c/o abdominal pain (7/10) * restless * legs drawn up to chest * pupils dilated * midline abd incision with sutures dry and intact * HR = 90 * BP = 158/82 * Resp = 24 * Skin pale, moist * CXR and UA negative * WBC 12,000, Effectiveness of Analgesic increase dosage will Outcome 2: Client's pain, Medication Administration Outcome 1: Client's pain will decrease by a scale of 2 by end of day., Pain Scale Assessment nursing diagnosis Acute Pain r/t ..., * 6'3", 200 lb * c/o abdominal pain (7/10) * restless * legs drawn up to chest * pupils dilated * midline abd incision with sutures dry and intact * HR = 90 * BP = 158/82 * Resp = 24 * Skin pale, moist * CXR and UA negative * WBC 12,000 intervention based on Pain Scale Assessment, Factors that Increase Pain reasons to implement alternative solution to pain meds Cultural Influences, Outcome 1: Client's pain will decrease by a scale of 2 by end of day. additional pain therapy Non-pharmacologic Therapy : Relaxation Therapy, Acute Pain r/t ... determine Pain Control, Demonstrate Relaxation Techiques Outcome 2: Client's pain, Non-pharmacologic Therapy : Relaxation Therapy will practice twice a day Demonstrate Relaxation Techiques, Instruct: Pain Medication Request give Medication Administration, Pain Level consider Factors that Increase Pain, Cultural Influences Outcome 1: Client's pain will decrease by a scale of 2 by end of day., Pain Control is Determine Medication Based on Pain Assessment, Pain Management consider Pain Control, Acute Pain r/t ... methods Pain Management, LC 57 y.o. male Strangulated inguinal hernia -> partial bowel obstruction -> second day postop currently Verbalizes Pain