WARNING:
JavaScript is turned OFF. None of the links on this concept map will
work until it is reactivated.
If you need help turning JavaScript On, click here.
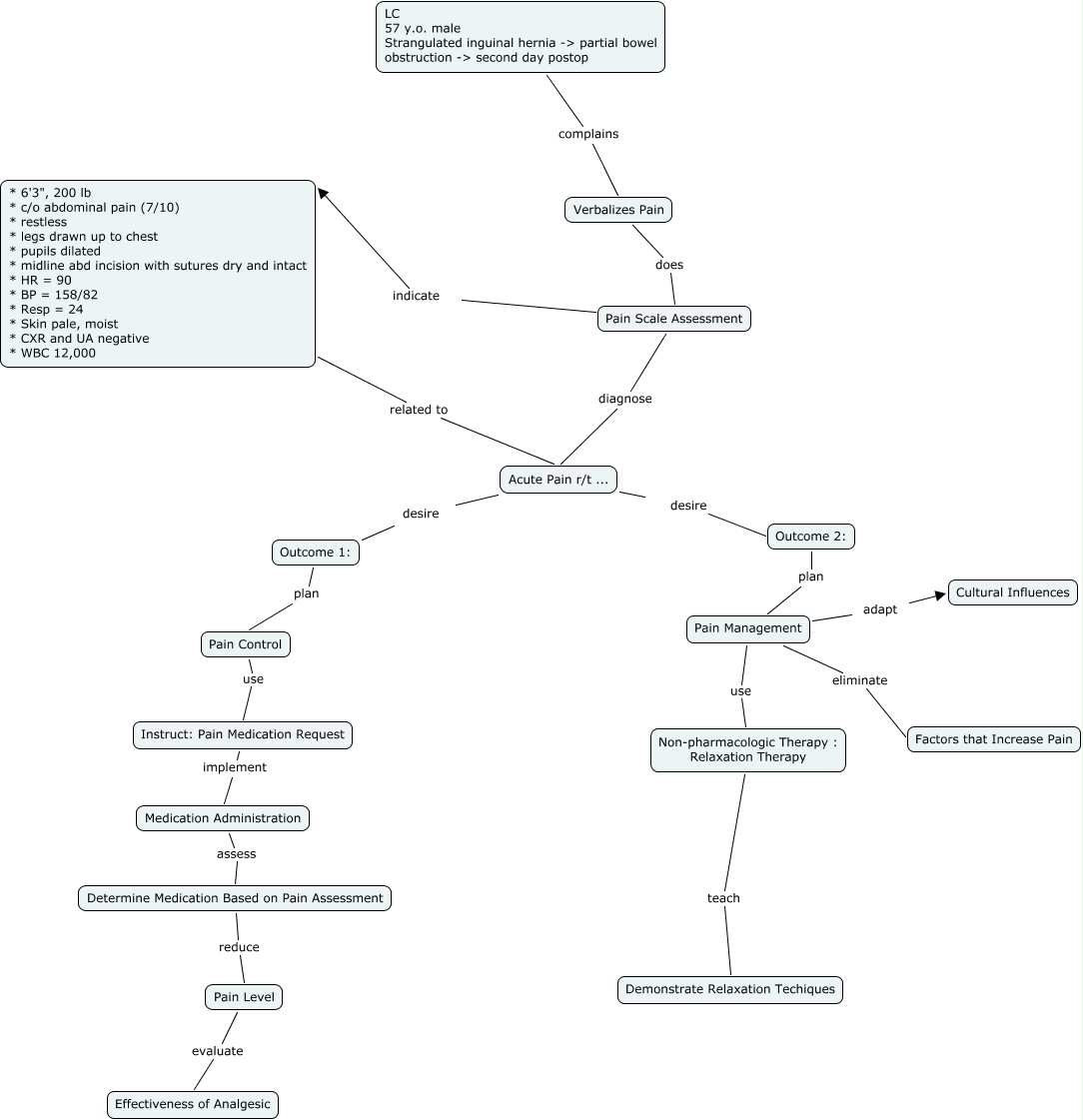
This Concept Map, created with IHMC CmapTools, has information related to: acutecare_Zhang.cmap, Acute Pain r/t ... desire Outcome 2:, Verbalizes Pain does Pain Scale Assessment, Instruct: Pain Medication Request implement Medication Administration, Pain Management use Non-pharmacologic Therapy : Relaxation Therapy, Pain Control use Instruct: Pain Medication Request, Non-pharmacologic Therapy : Relaxation Therapy teach Demonstrate Relaxation Techiques, Pain Scale Assessment diagnose Acute Pain r/t ..., Pain Level evaluate Effectiveness of Analgesic, Determine Medication Based on Pain Assessment reduce Pain Level, * 6'3", 200 lb * c/o abdominal pain (7/10) * restless * legs drawn up to chest * pupils dilated * midline abd incision with sutures dry and intact * HR = 90 * BP = 158/82 * Resp = 24 * Skin pale, moist * CXR and UA negative * WBC 12,000 related to Acute Pain r/t ..., Pain Management adapt Cultural Influences, LC 57 y.o. male Strangulated inguinal hernia -> partial bowel obstruction -> second day postop complains Verbalizes Pain, Pain Scale Assessment indicate * 6'3", 200 lb * c/o abdominal pain (7/10) * restless * legs drawn up to chest * pupils dilated * midline abd incision with sutures dry and intact * HR = 90 * BP = 158/82 * Resp = 24 * Skin pale, moist * CXR and UA negative * WBC 12,000, Outcome 2: plan Pain Management, Medication Administration assess Determine Medication Based on Pain Assessment, Pain Management eliminate Factors that Increase Pain, Outcome 1: plan Pain Control, Acute Pain r/t ... desire Outcome 1: