WARNING:
JavaScript is turned OFF. None of the links on this concept map will
work until it is reactivated.
If you need help turning JavaScript On, click here.
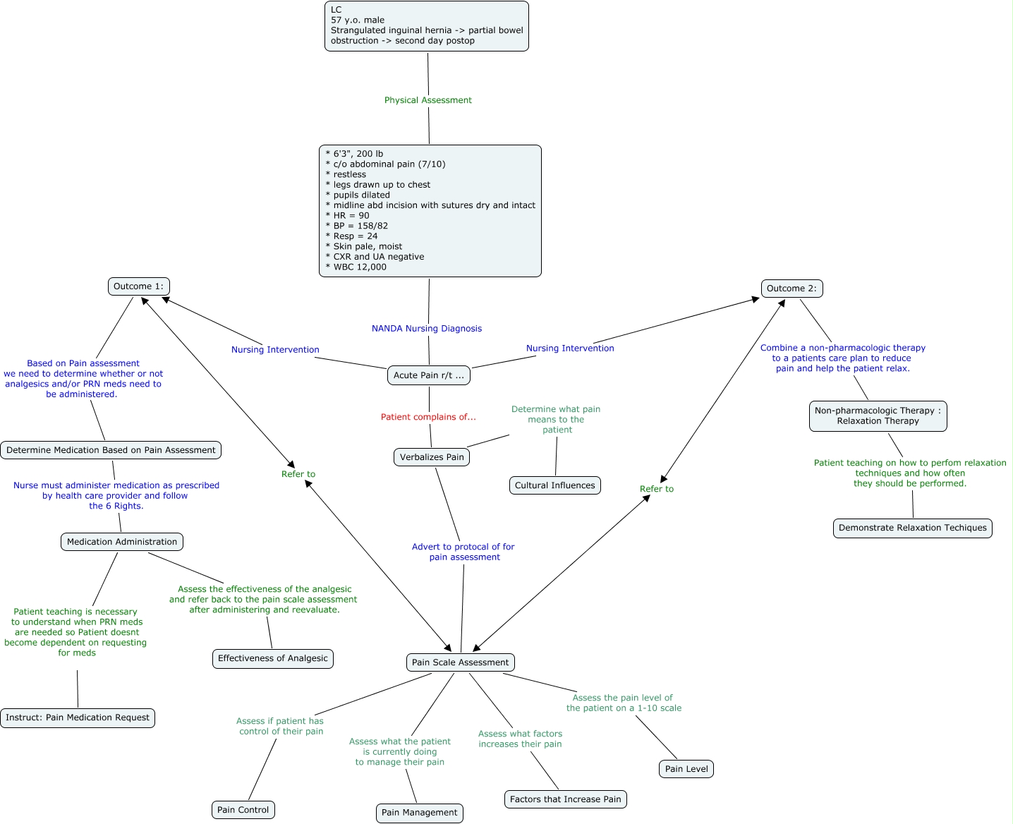
This Concept Map, created with IHMC CmapTools, has information related to: AcutePain - Hermano, Lawrence.cmap, Pain Scale Assessment Assess the pain level of the patient on a 1-10 scale Pain Level, LC 57 y.o. male Strangulated inguinal hernia -> partial bowel obstruction -> second day postop Physical Assessment * 6'3", 200 lb * c/o abdominal pain (7/10) * restless * legs drawn up to chest * pupils dilated * midline abd incision with sutures dry and intact * HR = 90 * BP = 158/82 * Resp = 24 * Skin pale, moist * CXR and UA negative * WBC 12,000, Non-pharmacologic Therapy : Relaxation Therapy Patient teaching on how to perfom relaxation techniques and how often they should be performed. Demonstrate Relaxation Techiques, * 6'3", 200 lb * c/o abdominal pain (7/10) * restless * legs drawn up to chest * pupils dilated * midline abd incision with sutures dry and intact * HR = 90 * BP = 158/82 * Resp = 24 * Skin pale, moist * CXR and UA negative * WBC 12,000 NANDA Nursing Diagnosis Acute Pain r/t ..., Acute Pain r/t ... Nursing Intervention Outcome 2:, Outcome 2: Combine a non-pharmacologic therapy to a patients care plan to reduce pain and help the patient relax. Non-pharmacologic Therapy : Relaxation Therapy, Medication Administration Assess the effectiveness of the analgesic and refer back to the pain scale assessment after administering and reevaluate. Effectiveness of Analgesic, Outcome 1: Based on Pain assessment we need to determine whether or not analgesics and/or PRN meds need to be administered. Determine Medication Based on Pain Assessment, Pain Scale Assessment Refer to Outcome 1:, Medication Administration Patient teaching is necessary to understand when PRN meds are needed so Patient doesnt become dependent on requesting for meds Instruct: Pain Medication Request, Pain Scale Assessment Refer to Outcome 2:, Determine Medication Based on Pain Assessment Nurse must administer medication as prescribed by health care provider and follow the 6 Rights. Medication Administration, Acute Pain r/t ... Nursing Intervention Outcome 1:, Verbalizes Pain Advert to protocal of for pain assessment Pain Scale Assessment, Pain Scale Assessment Assess what factors increases their pain Factors that Increase Pain, Verbalizes Pain Determine what pain means to the patient Cultural Influences, Acute Pain r/t ... Patient complains of... Verbalizes Pain, Pain Scale Assessment Assess if patient has control of their pain Pain Control, Pain Scale Assessment Assess what the patient is currently doing to manage their pain Pain Management