WARNING:
JavaScript is turned OFF. None of the links on this concept map will
work until it is reactivated.
If you need help turning JavaScript On, click here.
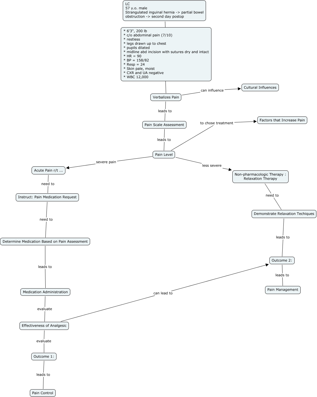
This Concept Map, created with IHMC CmapTools, has information related to: AcutePain - Parking Lot, Determine Medication Based on Pain Assessment leads to Medication Administration, Acute Pain r/t ... need to Instruct: Pain Medication Request, LC 57 y.o. male Strangulated inguinal hernia -> partial bowel obstruction -> second day postop ???? * 6'3", 200 lb * c/o abdominal pain (7/10) * restless * legs drawn up to chest * pupils dilated * midline abd incision with sutures dry and intact * HR = 90 * BP = 158/82 * Resp = 24 * Skin pale, moist * CXR and UA negative * WBC 12,000, Outcome 1: leads to Pain Control, Effectiveness of Analgesic evaluate Outcome 1:, Medication Administration evaluate Effectiveness of Analgesic, Verbalizes Pain leads to Pain Scale Assessment, Pain Scale Assessment leads to Pain Level, Verbalizes Pain can influence Cultural Influences, * 6'3", 200 lb * c/o abdominal pain (7/10) * restless * legs drawn up to chest * pupils dilated * midline abd incision with sutures dry and intact * HR = 90 * BP = 158/82 * Resp = 24 * Skin pale, moist * CXR and UA negative * WBC 12,000 ???? Verbalizes Pain, Non-pharmacologic Therapy : Relaxation Therapy need to Demonstrate Relaxation Techiques, Instruct: Pain Medication Request need to Determine Medication Based on Pain Assessment, Pain Level to chose treatment Factors that Increase Pain, Pain Level less severe Non-pharmacologic Therapy : Relaxation Therapy, Effectiveness of Analgesic can lead to Outcome 2:, Pain Level severe pain Acute Pain r/t ..., Demonstrate Relaxation Techiques leads to Outcome 2:, Outcome 2: leads to Pain Management