WARNING:
JavaScript is turned OFF. None of the links on this concept map will
work until it is reactivated.
If you need help turning JavaScript On, click here.
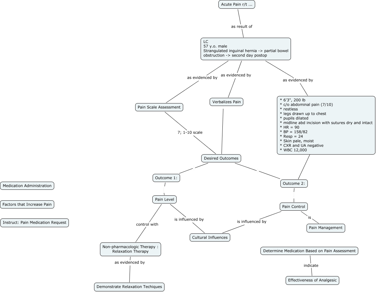
This Concept Map, created with IHMC CmapTools, has information related to: AcutePainFigueroa, * 6'3", 200 lb * c/o abdominal pain (7/10) * restless * legs drawn up to chest * pupils dilated * midline abd incision with sutures dry and intact * HR = 90 * BP = 158/82 * Resp = 24 * Skin pale, moist * CXR and UA negative * WBC 12,000 ???? Outcome 2:, Acute Pain r/t ... as result of LC 57 y.o. male Strangulated inguinal hernia -> partial bowel obstruction -> second day postop, LC 57 y.o. male Strangulated inguinal hernia -> partial bowel obstruction -> second day postop as evidenced by * 6'3", 200 lb * c/o abdominal pain (7/10) * restless * legs drawn up to chest * pupils dilated * midline abd incision with sutures dry and intact * HR = 90 * BP = 158/82 * Resp = 24 * Skin pale, moist * CXR and UA negative * WBC 12,000, Desired Outcomes Outcome 2:, Outcome 2: Pain Control, Pain Level control with Non-pharmacologic Therapy : Relaxation Therapy, Pain Control is influenced by Cultural Influences, Outcome 1: Pain Level, Verbalizes Pain Desired Outcomes, LC 57 y.o. male Strangulated inguinal hernia -> partial bowel obstruction -> second day postop as evidenced by Verbalizes Pain, Non-pharmacologic Therapy : Relaxation Therapy as evidenced by Demonstrate Relaxation Techiques, Determine Medication Based on Pain Assessment indicate Effectiveness of Analgesic, Pain Scale Assessment 7; 1-10 scale Desired Outcomes, Pain Level is influenced by Cultural Influences, LC 57 y.o. male Strangulated inguinal hernia -> partial bowel obstruction -> second day postop as evidenced by Pain Scale Assessment, Pain Control is Pain Management, Desired Outcomes Outcome 1: