WARNING:
JavaScript is turned OFF. None of the links on this concept map will
work until it is reactivated.
If you need help turning JavaScript On, click here.
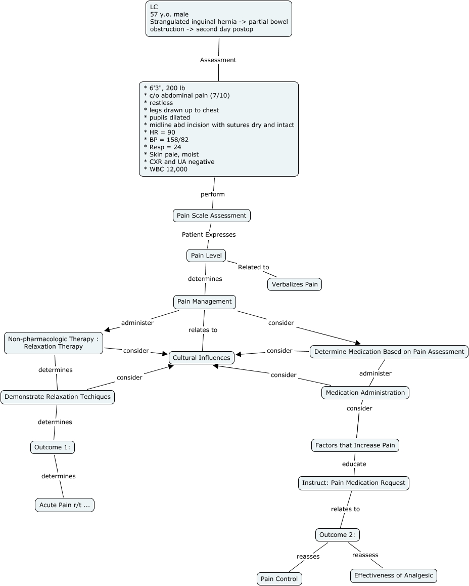
This Concept Map, created with IHMC CmapTools, has information related to: AcutePainChatwin, Determine Medication Based on Pain Assessment consider Cultural Influences, Pain Management consider Determine Medication Based on Pain Assessment, Medication Administration consider Cultural Influences, Outcome 2: reasses Pain Control, Pain Management relates to Cultural Influences, Determine Medication Based on Pain Assessment administer Medication Administration, Factors that Increase Pain educate Instruct: Pain Medication Request, Outcome 1: determines Acute Pain r/t ..., Demonstrate Relaxation Techiques determines Outcome 1:, Non-pharmacologic Therapy : Relaxation Therapy consider Cultural Influences, Non-pharmacologic Therapy : Relaxation Therapy determines Demonstrate Relaxation Techiques, LC 57 y.o. male Strangulated inguinal hernia -> partial bowel obstruction -> second day postop Assessment * 6'3", 200 lb * c/o abdominal pain (7/10) * restless * legs drawn up to chest * pupils dilated * midline abd incision with sutures dry and intact * HR = 90 * BP = 158/82 * Resp = 24 * Skin pale, moist * CXR and UA negative * WBC 12,000, Pain Management administer Non-pharmacologic Therapy : Relaxation Therapy, Medication Administration consider Factors that Increase Pain, Instruct: Pain Medication Request relates to Outcome 2:, Pain Scale Assessment Patient Expresses Pain Level, Pain Level determines Pain Management, Outcome 2: reassess Effectiveness of Analgesic, * 6'3", 200 lb * c/o abdominal pain (7/10) * restless * legs drawn up to chest * pupils dilated * midline abd incision with sutures dry and intact * HR = 90 * BP = 158/82 * Resp = 24 * Skin pale, moist * CXR and UA negative * WBC 12,000 perform Pain Scale Assessment, Pain Level Related to Verbalizes Pain