WARNING:
JavaScript is turned OFF. None of the links on this concept map will
work until it is reactivated.
If you need help turning JavaScript On, click here.
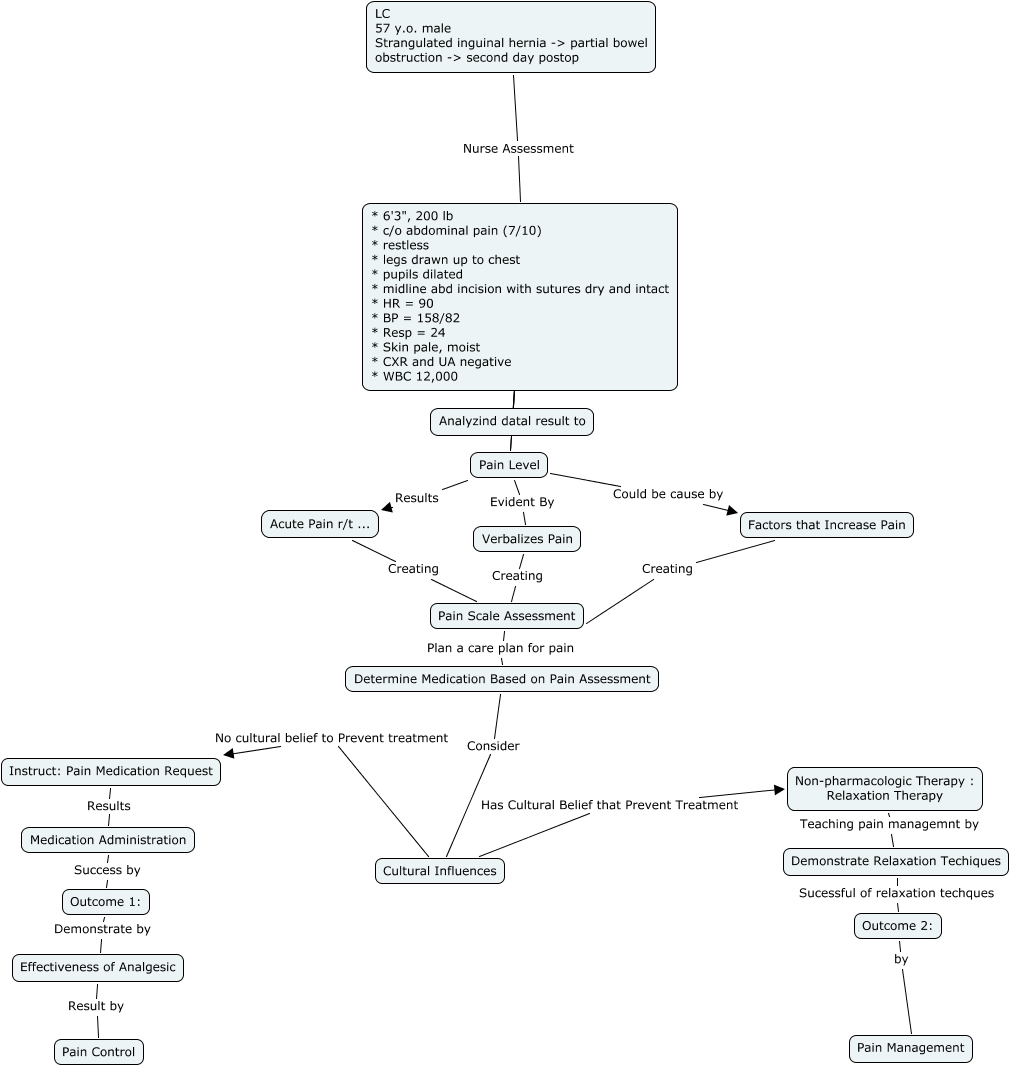
This Concept Map, created with IHMC CmapTools, has information related to: AcutePain - Mai.cmap, Non-pharmacologic Therapy : Relaxation Therapy Teaching pain managemnt by Demonstrate Relaxation Techiques, Pain Scale Assessment Plan a care plan for pain Determine Medication Based on Pain Assessment, * 6'3", 200 lb * c/o abdominal pain (7/10) * restless * legs drawn up to chest * pupils dilated * midline abd incision with sutures dry and intact * HR = 90 * BP = 158/82 * Resp = 24 * Skin pale, moist * CXR and UA negative * WBC 12,000 An Pain Level, Outcome 2: by Pain Management, Acute Pain r/t ... Creating Pain Scale Assessment, * 6'3", 200 lb * c/o abdominal pain (7/10) * restless * legs drawn up to chest * pupils dilated * midline abd incision with sutures dry and intact * HR = 90 * BP = 158/82 * Resp = 24 * Skin pale, moist * CXR and UA negative * WBC 12,000 ???? Pain Level, Medication Administration Success by Outcome 1:, Pain Level Could be cause by Factors that Increase Pain, Pain Level Evident By Verbalizes Pain, * 6'3", 200 lb * c/o abdominal pain (7/10) * restless * legs drawn up to chest * pupils dilated * midline abd incision with sutures dry and intact * HR = 90 * BP = 158/82 * Resp = 24 * Skin pale, moist * CXR and UA negative * WBC 12,000 ???? Analyzind datal result to, Demonstrate Relaxation Techiques Sucessful of relaxation techques Outcome 2:, Cultural Influences Has Cultural Belief that Prevent Treatment Non-pharmacologic Therapy : Relaxation Therapy, Determine Medication Based on Pain Assessment Consider Cultural Influences, Instruct: Pain Medication Request Results Medication Administration, Effectiveness of Analgesic Result by Pain Control, Verbalizes Pain Creating Pain Scale Assessment, Cultural Influences No cultural belief to Prevent treatment Instruct: Pain Medication Request, LC 57 y.o. male Strangulated inguinal hernia -> partial bowel obstruction -> second day postop Nurse Assessment * 6'3", 200 lb * c/o abdominal pain (7/10) * restless * legs drawn up to chest * pupils dilated * midline abd incision with sutures dry and intact * HR = 90 * BP = 158/82 * Resp = 24 * Skin pale, moist * CXR and UA negative * WBC 12,000, Pain Level Results Acute Pain r/t ..., Outcome 1: Demonstrate by Effectiveness of Analgesic