WARNING:
JavaScript is turned OFF. None of the links on this concept map will
work until it is reactivated.
If you need help turning JavaScript On, click here.
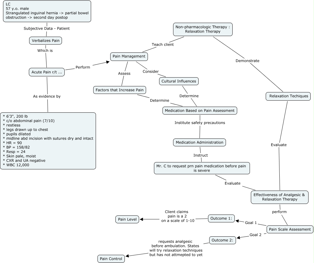
This Concept Map, created with IHMC CmapTools, has information related to: AcutePain- Patel, Pain Management Assess Factors that Increase Pain, Cultural Influences Determine Medication Based on Pain Assessment, Non-pharmacologic Therapy : Relaxation Therapy Demonstrate Relaxation Techiques, Verbalizes Pain Which is Acute Pain r/t ..., Factors that Increase Pain Determine Medication Based on Pain Assessment, LC 57 y.o. male Strangulated inguinal hernia -> partial bowel obstruction -> second day postop Subjective Data - Patient Verbalizes Pain, Effectiveness of Analgesic & Relaxation Therapy perform Pain Scale Assessment, Medication Administration Instruct Mr. C to request prn pain medication before pain is severe, Relaxation Techiques Evaluate Effectiveness of Analgesic & Relaxation Therapy, Pain Scale Assessment Goal 2 Outcome 2:, Medication Based on Pain Assessment Institute safety precautions Medication Administration, Mr. C to request prn pain medication before pain is severe Evaluate Effectiveness of Analgesic & Relaxation Therapy, Pain Management Consider Cultural Influences, Pain Scale Assessment Goal 1 Outcome 1:, Outcome 2: requests analgesic before ambulation. States will try relaxation techniques but has not attmepted to yet Pain Control, Outcome 1: Client claims pain is a 2 on a scale of 1-10 Pain Level, Acute Pain r/t ... As evidence by * 6'3", 200 lb * c/o abdominal pain (7/10) * restless * legs drawn up to chest * pupils dilated * midline abd incision with sutures dry and intact * HR = 90 * BP = 158/82 * Resp = 24 * Skin pale, moist * CXR and UA negative * WBC 12,000, Acute Pain r/t ... Perform Pain Management, Pain Management Teach client Non-pharmacologic Therapy : Relaxation Therapy