WARNING:
JavaScript is turned OFF. None of the links on this concept map will
work until it is reactivated.
If you need help turning JavaScript On, click here.
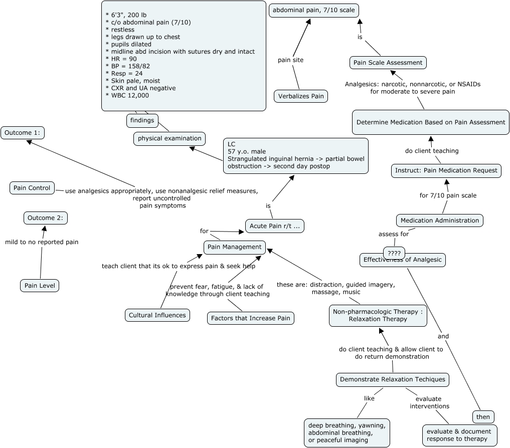
This Concept Map, created with IHMC CmapTools, has information related to: AcutePain- Lawrence, A, Pain Level mild to no reported pain Outcome 2:, Pain Scale Assessment is abdominal pain, 7/10 scale, Non-pharmacologic Therapy : Relaxation Therapy these are: distraction, guided imagery, massage, music Pain Management, Factors that Increase Pain prevent fear, fatigue, & lack of knowledge through client teaching Pain Management, Acute Pain r/t ... is LC 57 y.o. male Strangulated inguinal hernia -> partial bowel obstruction -> second day postop, Demonstrate Relaxation Techiques do client teaching & allow client to do return demonstration Non-pharmacologic Therapy : Relaxation Therapy, Demonstrate Relaxation Techiques like deep breathing, yawning, abdominal breathing, or peaceful imaging, Effectiveness of Analgesic and then, Instruct: Pain Medication Request do client teaching Determine Medication Based on Pain Assessment, Verbalizes Pain pain site abdominal pain, 7/10 scale, Medication Administration assess for ????, Demonstrate Relaxation Techiques evaluate interventions evaluate & document response to therapy, Determine Medication Based on Pain Assessment Analgesics: narcotic, nonnarcotic, or NSAIDs for moderate to severe pain Pain Scale Assessment, Pain Management for Acute Pain r/t ..., Medication Administration for 7/10 pain scale Instruct: Pain Medication Request, LC 57 y.o. male Strangulated inguinal hernia -> partial bowel obstruction -> second day postop ???? physical examination, Pain Control use analgesics appropriately, use nonanalgesic relief measures, report uncontrolled pain symptoms Outcome 1:, findings ???? physical examination, Verbalizes Pain pain site abdominal pain, 7/10 scale, findings ???? * 6'3", 200 lb * c/o abdominal pain (7/10) * restless * legs drawn up to chest * pupils dilated * midline abd incision with sutures dry and intact * HR = 90 * BP = 158/82 * Resp = 24 * Skin pale, moist * CXR and UA negative * WBC 12,000