WARNING:
JavaScript is turned OFF. None of the links on this concept map will
work until it is reactivated.
If you need help turning JavaScript On, click here.
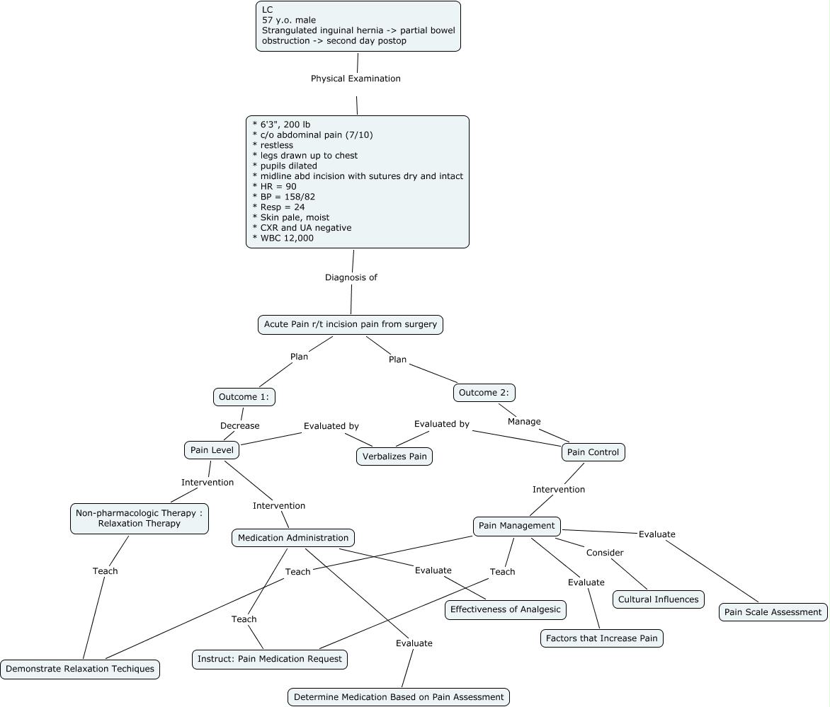
This Concept Map, created with IHMC CmapTools, has information related to: Acute Pain Concept Map - Nguyen, S.cmap, Pain Management Teach Demonstrate Relaxation Techiques, Medication Administration Evaluate Determine Medication Based on Pain Assessment, Acute Pain r/t incision pain from surgery Plan Outcome 2:, Outcome 2: Manage Pain Control, Pain Control Evaluated by Verbalizes Pain, Pain Management Evaluate Factors that Increase Pain, Pain Management Teach Instruct: Pain Medication Request, Pain Management Consider Cultural Influences, Medication Administration Evaluate Effectiveness of Analgesic, LC 57 y.o. male Strangulated inguinal hernia -> partial bowel obstruction -> second day postop Physical Examination * 6'3", 200 lb * c/o abdominal pain (7/10) * restless * legs drawn up to chest * pupils dilated * midline abd incision with sutures dry and intact * HR = 90 * BP = 158/82 * Resp = 24 * Skin pale, moist * CXR and UA negative * WBC 12,000, Pain Level Evaluated by Verbalizes Pain, Medication Administration Teach Instruct: Pain Medication Request, Pain Level Intervention Non-pharmacologic Therapy : Relaxation Therapy, Pain Management Evaluate Pain Scale Assessment, Outcome 1: Decrease Pain Level, Non-pharmacologic Therapy : Relaxation Therapy Teach Demonstrate Relaxation Techiques, Acute Pain r/t incision pain from surgery Plan Outcome 1:, * 6'3", 200 lb * c/o abdominal pain (7/10) * restless * legs drawn up to chest * pupils dilated * midline abd incision with sutures dry and intact * HR = 90 * BP = 158/82 * Resp = 24 * Skin pale, moist * CXR and UA negative * WBC 12,000 Diagnosis of Acute Pain r/t incision pain from surgery, Pain Level Intervention Medication Administration, Pain Control Intervention Pain Management