WARNING:
JavaScript is turned OFF. None of the links on this concept map will
work until it is reactivated.
If you need help turning JavaScript On, click here.
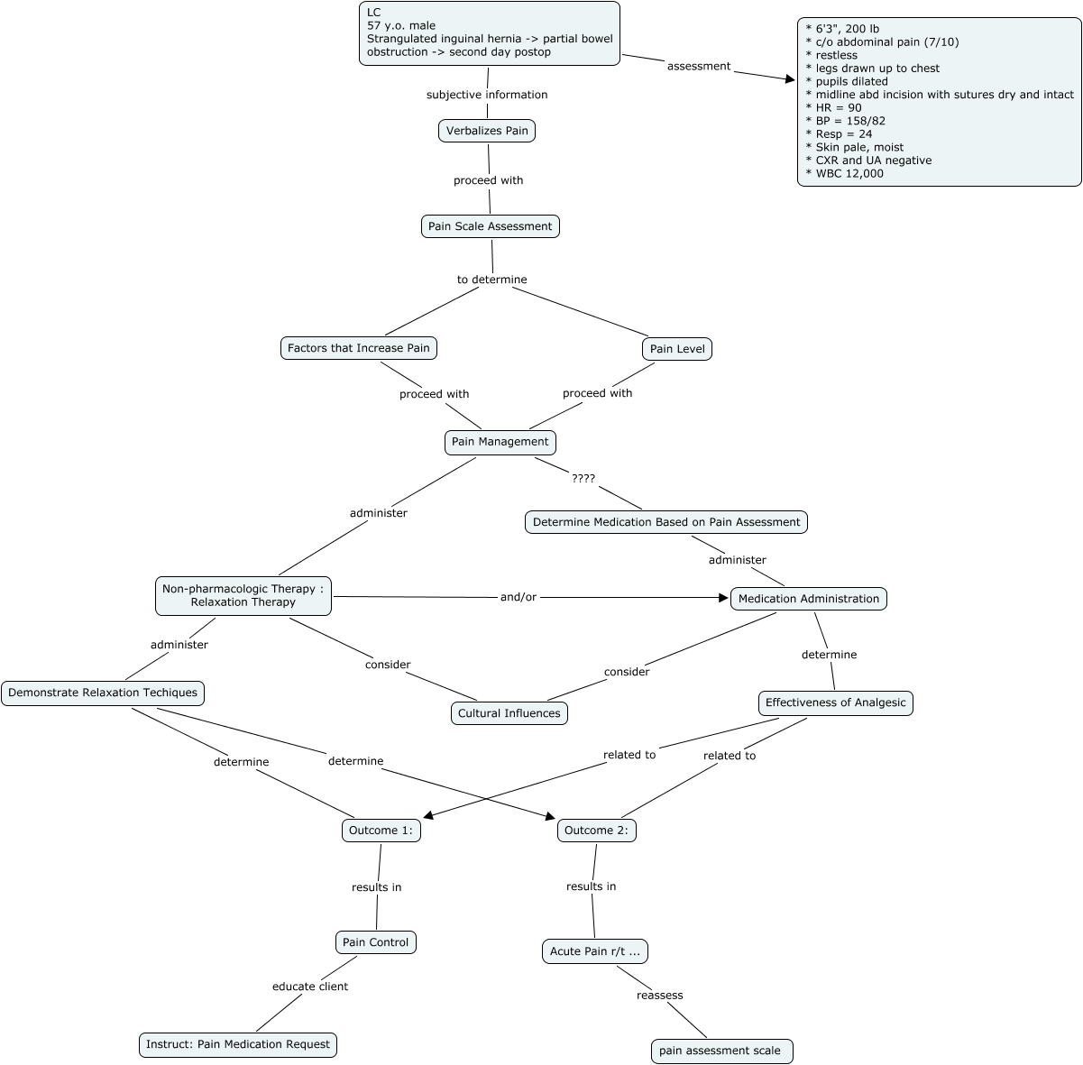
This Concept Map, created with IHMC CmapTools, has information related to: acutepainGodfrey, Factors that Increase Pain proceed with Pain Management, Acute Pain r/t ... reassess pain assessment scale, Pain Management ???? Determine Medication Based on Pain Assessment, Outcome 2: results in Acute Pain r/t ..., Pain Management administer Non-pharmacologic Therapy : Relaxation Therapy, Medication Administration determine Effectiveness of Analgesic, Verbalizes Pain proceed with Pain Scale Assessment, Non-pharmacologic Therapy : Relaxation Therapy consider Cultural Influences, Medication Administration consider Cultural Influences, Non-pharmacologic Therapy : Relaxation Therapy and/or Medication Administration, Pain Control educate client Instruct: Pain Medication Request, Non-pharmacologic Therapy : Relaxation Therapy administer Demonstrate Relaxation Techiques, Outcome 1: results in Pain Control, Determine Medication Based on Pain Assessment administer Medication Administration, LC 57 y.o. male Strangulated inguinal hernia -> partial bowel obstruction -> second day postop assessment * 6'3", 200 lb * c/o abdominal pain (7/10) * restless * legs drawn up to chest * pupils dilated * midline abd incision with sutures dry and intact * HR = 90 * BP = 158/82 * Resp = 24 * Skin pale, moist * CXR and UA negative * WBC 12,000, Pain Scale Assessment to determine Pain Level, Effectiveness of Analgesic related to Outcome 2:, Effectiveness of Analgesic related to Outcome 1:, Demonstrate Relaxation Techiques determine Outcome 1:, LC 57 y.o. male Strangulated inguinal hernia -> partial bowel obstruction -> second day postop subjective information Verbalizes Pain