WARNING:
JavaScript is turned OFF. None of the links on this concept map will
work until it is reactivated.
If you need help turning JavaScript On, click here.
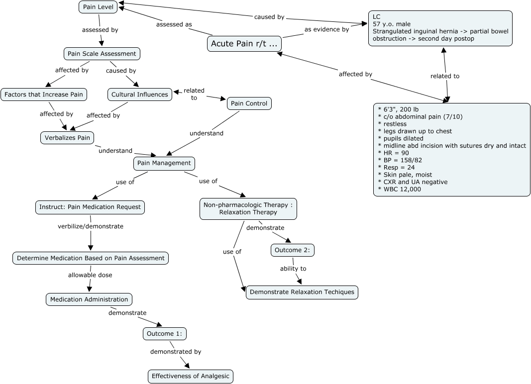
This Concept Map, created with IHMC CmapTools, has information related to: Acute Pain-Gerber, Outcome 2: ability to Demonstrate Relaxation Techiques, Non-pharmacologic Therapy : Relaxation Therapy demonstrate Outcome 2:, Outcome 1: demonstrated by Effectiveness of Analgesic, Acute Pain r/t ... assessed as Pain Level, Determine Medication Based on Pain Assessment allowable dose Medication Administration, Cultural Influences affected by Verbalizes Pain, Pain Control understand Pain Management, Pain Management use of Non-pharmacologic Therapy : Relaxation Therapy, Medication Administration demonstrate Outcome 1:, Non-pharmacologic Therapy : Relaxation Therapy use of Demonstrate Relaxation Techiques, Pain Scale Assessment caused by Cultural Influences, Instruct: Pain Medication Request verbilize/demonstrate Determine Medication Based on Pain Assessment, Acute Pain r/t ... as evidence by LC 57 y.o. male Strangulated inguinal hernia -> partial bowel obstruction -> second day postop, Verbalizes Pain understand Pain Management, Pain Management use of Instruct: Pain Medication Request, Factors that Increase Pain affected by Verbalizes Pain, Pain Level assessed by Pain Scale Assessment, Pain Scale Assessment affected by Factors that Increase Pain