WARNING:
JavaScript is turned OFF. None of the links on this concept map will
work until it is reactivated.
If you need help turning JavaScript On, click here.
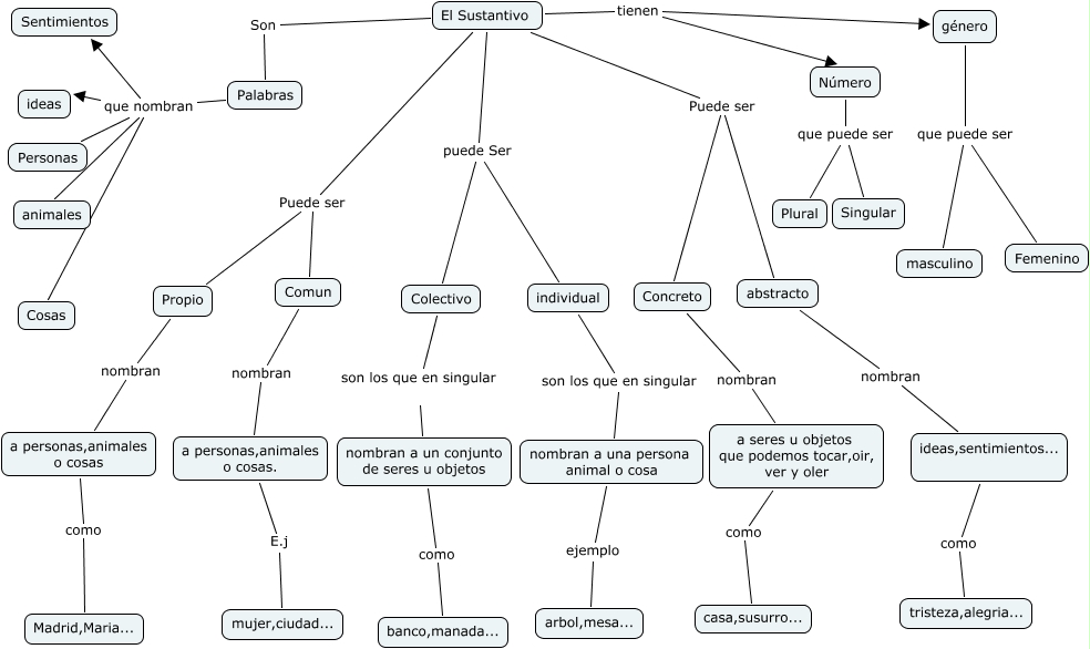
Este Cmap, tiene información relacionada con: El Sustantivo provisiona halimal, nombran a un conjunto de seres u objetos como banco,manada..., Palabras que nombran Personas, Colectivo son los que en singular nombran a un conjunto de seres u objetos, género que puede ser Femenino, El Sustantivo Puede ser Comun, El Sustantivo Son Palabras, a personas,animales o cosas como Madrid,Maria..., El Sustantivo Puede ser abstracto, El Sustantivo tienen Número, El Sustantivo puede Ser individual, Comun nombran a personas,animales o cosas., Palabras que nombran animales, El Sustantivo puede Ser Colectivo, El Sustantivo Puede ser Propio, Propio nombran a personas,animales o cosas, individual son los que en singular nombran a una persona animal o cosa, a seres u objetos que podemos tocar,oir, ver y oler como casa,susurro..., Número que puede ser Singular, género que puede ser masculino, ideas,sentimientos... como tristeza,alegria...