WARNING:
JavaScript is turned OFF. None of the links on this concept map will
work until it is reactivated.
If you need help turning JavaScript On, click here.
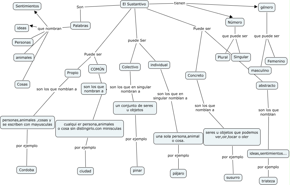
Este Cmap, tiene información relacionada con: El Sustantivo l.oscar, Palabras que nombran Personas, género que puede ser Femenino, El Sustantivo Son Palabras, COMÚN ???? cualqui er persona,animales o cosa sin distingirlo.con minisculas, El Sustantivo Puede ser abstracto, El Sustantivo Puede ser COMÚN, seres u objetos que podemos ver,oir,tocar o oler por ejemplo susurro, un conjunto de seres u objetos por ejemplo pinar, El Sustantivo tienen Número, una sola persona,animal o cosa. por ejemplo pájaro, cualqui er persona,animales o cosa sin distingirlo.con minisculas por ejemplo ciudad, El Sustantivo puede Ser individual, Palabras que nombran animales, El Sustantivo puede Ser Colectivo, El Sustantivo Puede ser Propio, ideas,sentimientos... por ejemplo tristeza, abstracto son los que nomblan ideas,sentimientos..., individual son los que en singular nomblan a una sola persona,animal o cosa., Concreto son los que nomblan a seres u objetos que podemos ver,oir,tocar o oler, Número que puede ser Singular