WARNING:
JavaScript is turned OFF. None of the links on this concept map will
work until it is reactivated.
If you need help turning JavaScript On, click here.
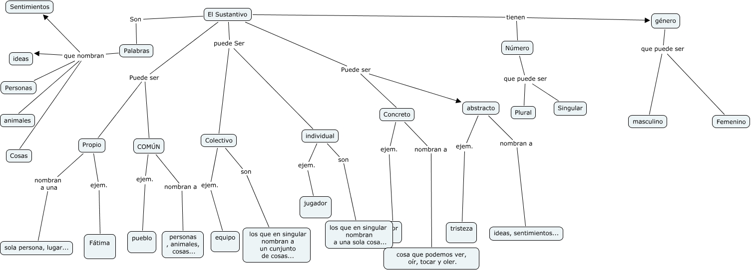
Este Cmap, tiene información relacionada con: El Sustabtivo Fátima, Palabras que nombran Personas, género que puede ser Femenino, Colectivo son los que en singular nombran a un cunjunto de cosas..., Concreto ejem. flor, abstracto ejem. tristeza, El Sustantivo Son Palabras, COMÚN nombran a personas , animales, cosas..., El Sustantivo Puede ser COMÚN, El Sustantivo Puede ser abstracto, El Sustantivo tienen Número, El Sustantivo puede Ser individual, COMÚN ejem. pueblo, El Sustantivo puede Ser Colectivo, Palabras que nombran animales, individual ejem. jugador, Propio ejem. Fátima, Propio nombran a una sola persona, lugar..., El Sustantivo Puede ser Propio, Concreto nombran a cosa que podemos ver, oír, tocar y oler., Número que puede ser Singular