WARNING:
JavaScript is turned OFF. None of the links on this concept map will
work until it is reactivated.
If you need help turning JavaScript On, click here.
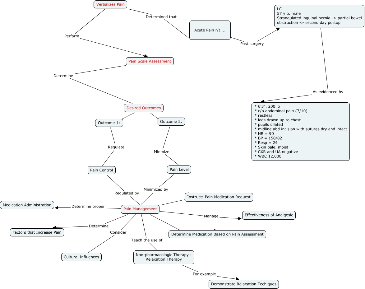
This Concept Map, created with IHMC CmapTools, has information related to: Acute Pain Pizzoferrato.cmap, LC 57 y.o. male Strangulated inguinal hernia -> partial bowel obstruction -> second day postop As evidenced by * 6'3", 200 lb * c/o abdominal pain (7/10) * restless * legs drawn up to chest * pupils dilated * midline abd incision with sutures dry and intact * HR = 90 * BP = 158/82 * Resp = 24 * Skin pale, moist * CXR and UA negative * WBC 12,000, Pain Management Manage Effectiveness of Analgesic, Pain Management Consider Cultural Influences, Pain Management Teach the use of Non-pharmacologic Therapy : Relaxation Therapy, Pain Management ???? Determine Medication Based on Pain Assessment, Outcome 1: Regulate Pain Control, Pain Scale Assessment Determine Desired Outcomes, Outcome 2: Minmize Pain Level, Pain Management ???? Instruct: Pain Medication Request, Acute Pain r/t ... Past surgery LC 57 y.o. male Strangulated inguinal hernia -> partial bowel obstruction -> second day postop, Pain Level Minimized by Pain Management, Pain Control Regulated by Pain Management, Pain Management Determine proper Medication Administration, Verbalizes Pain Determined that Acute Pain r/t ..., Pain Management Determine Factors that Increase Pain, Non-pharmacologic Therapy : Relaxation Therapy For example Demonstrate Relaxation Techiques, Desired Outcomes ???? Outcome 1:, Desired Outcomes ???? Outcome 2:, Verbalizes Pain Perform Pain Scale Assessment